WorkSafeBC Home

Contents

OCCUPATIONAL HEALTH AND SAFETY PROGRAMS

G3.1 Occupational health and safety program
G3.1-2 Farm labour contractors and growers
G3.2 Less formal occupational health and safety (OHS) programs
G3.3 Written instructions, training, and supervision: COVID-19 Safety Plan [retired]

CORRECTION OF UNSAFE CONDITIONS

G3.11 Emergency circumstances [retired]

REFUSAL OF UNSAFE WORK

G3.12 Refusal of unsafe work

OCCUPATIONAL FIRST AID

G3.15-1 Nurses acting as first aid attendants in health care settings
G3.15-2 Registered nurses working for health authorities
G3.15(b)-2 Municipal fire departments [retired]
G3.15-3 EMA licence holders working as first aid attendants
G3.15(c) Proof of certification
G3.16 First aid assessment
G3.16(1) Minimum requirements for first aid equipment
G3.16(1)-2 Hospital and acute care facilities
G3.16(2)-2 Automated external defibrillator (AED) [retired]
G3.16(3) Reviewing first aid assessments
G3.16(3.1) Involving workers in first aid assessment
G3.17 Developing and implementing first aid procedures
G3.17(2) Communicating first aid procedures to workers
G3.17(4) Drills
G3.17.1 Air transportation
G3.18(1) Communications
G3.18(2) Availability of first aid attendant
G3.19 First aid records
G3.20 Multiple employer workplaces
G3.21(1) Suspension and cancellation of first aid certificates
G3.21(2) Attendant fit for duty
G3.21(3) First aid attendant responsibilities - Options for discharging responsibilities for care

YOUNG OR NEW WORKERS

G3.23 Young or new worker orientation and training

JOINT HEALTH AND SAFETY COMMITTEES

G3.26 Evaluation of joint committees
G3.27 Minimum training requirements for new joint committee members or worker health and safety representatives

PARTICIPATION IN INVESTIGATIONS

G3.28 Participation in employer incident investigations

Guidelines - Part 3 - Occupational Health and Safety Programs

G3.1 Occupational health and safety program

Issued March 30, 2004; Revised October 26, 2005; Revised May 17, 2006; Editorial Revision February 1, 2008; Editorial Revision February 12, 2009; Revised May 29, 2018; Editorial Revision April 6, 2020; Editorial Revision consequential to November 1, 2024 Regulation Amendment

Regulatory excerpt
Section 3.1 of the OHS Regulation ("Regulation") states:

(1) An occupational health and safety program as outlined in section 3.3 must be initiated and maintained

(a) by each employer that has

(i) a workforce of 20 or more workers, and

(ii) has a hazard rating, within the meaning of section 1(1) of Schedule 3-A, of moderate or high, and

(b) by each employer that has a workforce of 50 or more workers.

(1.1) If subsection (1)(a) or (b) applies to the employer, the occupational health and safety program applies to the whole of the employer's operations.

(2) Despite subsection (1) an occupational health and safety program may be required in any workplace when, in the opinion of an officer, such a program is necessary.

Purpose of guideline
The purpose of this guideline is to:

  1. Provide criteria for counting workers in an employer's workforce for considering whether an occupational health and safety ("OHS") program is required under section 3.1(1) of the Regulation
  2. Provide WorkSafeBC prevention officers with factors to consider when exercising their discretion under section 3.1(2)
  3. Discuss benefits of OHS programs
  4. Provide additional information on occupational health and safety management systems (OHSMSs).

Criteria for counting workers for the purpose of section 3.1(1)
In determining the number of workers for the purpose of section 3.1(1), the following workers should be considered part of the employer's workforce, regardless of how they or their employers define their status:

  • Workers employed for more than one month
  • Workers who are employed for less than one month, but have worked for the employer periodically.

Note: Other sections of the Regulation and Workers Compensation Act ("Act") also have requirements that relate to the number of workers. For criteria for counting workers for other requirements, refer to the following:

Considerations for prevention officers when exercising their discretion under section 3.1(2)
In addition to those employers who are required to initiate and maintain an OHS program under section 3.1(1), some other types of employers should also initiate and maintain health and safety programs. Section 3.1(2) provides that an OHS program may be required in any workplace when, in the opinion of a prevention officer, such a program is necessary.

A prevention officer who encounters a situation where all of the following conditions are present should consider requiring the employer to initiate and maintain an OHS program pursuant to section 3.1(2) of the Regulation:

  • The employer has a workforce of less than 20 workers
  • Those workers are exposed to high risks
  • An OHS program is essential to the health and safety of workers.

In deciding whether to require an OHS program in the above situation, the prevention officer should consider whether such a program could be effectively initiated and maintained by the employer for each workplace where work is being performed for the benefit of that employer.

Benefits of an OHS program for all workplaces
Even though an employer may not be required to initiate and maintain an OHS program, OHS programs can provide a number of benefits. For example, OHS programs enable an employer to control its occupational health and safety risks, improve health and safety performance, communicate its health and safety commitments and policies to staff, and provide a framework for attaining its health and safety goals and objectives. Further, OHS programs assist with implementation by delineating roles, responsibilities, and accountability for tasks, including checking and corrective action as the program evolves. A properly implemented OHS program can be expected to reduce injuries and the associated costs of disability and lost production hours.

Occupational health and safety management systems
Whether for a small or large employer, occupational health and safety can be managed in the same way that the employer manages other facets of the organization's activities (e.g., quality, production, environment, finances, customer service, etc.). An OHSMS can help organizations reduce or prevent injuries, illnesses, and fatalities in the workplace by providing a framework for corporate behaviour in OHS management. An OHSMS relies on commitment, leadership, and worker participation to achieve its outcomes.

The Canadian Standards Association (CSA), the International Organization for Standardization (ISO), and other standard setting agencies have developed standards establishing minimum requirements and good practices for OHSMSs.

G3.1-2 Farm labour contractors and growers - Responsibilities and OHS programs

Issued July 5, 2007; Editorial Revision February 1, 2008; Editorial Revision January 1, 2009; Editorial Revision consequential to August 4, 2015 Regulatory Amendments; Editorial Revision April 6, 2020; Editorial Revision January 1, 2025

Regulatory excerpt
Responsibilities for worker health and safety are established by the Workers Compensation Act ("Act") and the OHS Regulation ("Regulation"). Farm labour contractors are considered to be the employers of the farm workers they provide to agricultural operations. As such they have responsibilities under the Act, for example in section 21. They also have responsibilities under the Regulation, for example for occupational health and safety programs under section 3.1.

Section 21 of the Act states:

21 General duties of employers

(1) Every employer must:

(a) ensure the health and safety of

(i) all workers working for that employer, and

(ii) any other workers present at a workplace at which that employer's work is being carried out, and

(b) comply with the OHS provisions, the regulations and any applicable orders.

(2) Without limiting subsection (1), an employer must

(a) remedy any workplace conditions that are hazardous to the health or safety of the employer's workers,

(b) ensure that the employer's workers

(i) are made aware of all known or reasonably foreseeable health or safety hazards to which they are likely to be exposed by their work,

(ii) comply with the OHS provisions, the regulations and any applicable orders, and

(iii) are made aware of their rights and duties under the OHS provisions and the regulations,

(c) establish occupational health and safety policies and programs in accordance with the regulations,

(d) provide and maintain in good condition protective equipment, devices and clothing as required by regulation and ensure that these are used by the employer's workers,

(e) provide to the employer's workers the information, instruction, training and supervision necessary to ensure the health and safety of those workers in carrying out their work and to ensure the health and safety of other workers at the workplace,

(f) make a copy of this Act and the regulations readily available for review by the employer's workers and, at each workplace where workers of the employer are regularly employed, post and keep posted a notice advising where the copy is available for review,

(g) consult and cooperate with the joint committees and worker health and safety representatives for workplaces of the employer, and

(h) cooperate with the Board, officers of the Board and any other person carrying out a duty under the OHS provisions or the regulations.

Section 3.1 of the Regulation states:

3.1 When program required

(1) An occupational health and safety program as outlined in section 3.3 must be initiated and maintained

(a) by each employer that has

(i) a workforce of 20 or more workers, and

(ii) at least one workplace that is determined under section 3.16 (2) (b) to create a moderate or high risk of injury, or

(b) by each employer that has a workforce of 50 or more workers.

(1.1) If subsection (1)(a) or (b) applies to the employer, the occupational health and safety program applies to the whole of the employer's operations.

(2) Despite subsection (1) an occupational health and safety program may be required in any workplace when, in the opinion of an officer, such a program is necessary.

Purpose of guideline
The purpose of this guideline is to

  • Provide background information on farm labour contractors (FLCs) and their role as employers of farm workers
  • Describe circumstances in which the contractor has an obligation to establish a formal occupational health and safety program, and lists the elements that would typically be covered in the programs
  • Describe circumstances in which informal programs are required, and what they would include
  • Discuss the occupational health and safety responsibilities of growers who use contractors to provide services of farm workers in their operations
  • Provide five examples of how the responsibilities of FLCs apply to the protection of farm workers, in comparison to the responsibilities of the grower: worker transport vehicles, personal protective equipment, first aid, protection from hazardous materials, and training

Farm labour contractors and their responsibilities as employers
Farm labour contractors are licensed under the Employment Standards Act. Lists of licensed FLCs are maintained by the Employment Standards Branch at http://www.labour.gov.bc.ca/esb/agriculture/flclist.htm, along with information on the crops serviced and the number of workers for which the FLCs are bonded. In April 2007, about 100 FLCs were listed, bonded for approximately 6,900 workers.

Most FLCs provide services to the vegetable, berry, nursery, and greenhouse sectors, but some deal in other sectors such as poultry, tree fruits, and vineyards. Most are based in the Lower Mainland and Fraser Valley, but a number operate elsewhere, particularly in the Okanagan region.

FLCs are considered employers because of the nature of their contractual arrangements with farm workers. As such they have all the responsibilities of employers under the Act and the Regulation.

When do requirements for formal OHS programs apply?
OHS Guideline G3.1 (Occupational health and safety program) provides detailed information on the application of section 3.1 of the Regulation. It discusses how to count workers for the purposes of determining whether a formal occupational health and safety (OHS) program is required, and outlines considerations that will be used by WorkSafeBC prevention officers when exercising their discretion to require a formal OHS program under section 3.2 of the Regulation. A brief summary of the main points from the guideline is provided below.

Workers are included in the count if they are employed for more than a month. In addition they are included if they have currently worked for less than a month but have previously worked periodically for the employer. As noted in section 3.1(1.1) of the Regulation the count of workers covers all the operations of the employer. This is particularly important to an FLC who provides workers to a number of different farming operations. The count is to include all workers who work for the FLC, not just to those assigned to a particular farming operation.

As noted in section 3.1(1) of the Regulation, if an employer employs workers in at least one moderate or high risk operation there must be a formal OHS program if the total workforce in all operations is 20 workers or more. For all other situations there must be at least 50 workers in the count before a formal OHS program is required. (Most FLCs are bonded for workforces of 20 or more workers and are likely to be involved in at least one moderate risk operation.).

The hazard rating for a farm labour contractor is based on the hazard rating for the farming operations to which the FLC provides the workers. Most of the operations typically serviced by FLCs are moderate risk. Examples include: berry farms, greenhouse operations, vegetable farms, and orchards. In any case where an FLC provides workers to at least one moderate risk operation, the FLC must provide a formal OHS program for all their workers if they have a total workforce of 20 or more workers, regardless of whether the FLC's other workers are engaged in low risk work.

Under section 3.1(2) of the Regulation a prevention officer may require a formal OHS program even if it is not required under section 3.1(1). This may apply where the workforce is less than 20 workers, but the workers are exposed to high risk and it is considered that an OHS program is essential to the health and safety of workers.

(Note that for a grower, the obligations to provide a formal OHS program will also apply at the workplace(s) operated by the grower, depending on the level of risk in the workplace(s) and the total number of workers working in the workplace(s) for the periods of time outlined above.)

What do formal OHS programs include?
Under section 3.3 of the Regulation (Contents of program) the occupational health and safety program must be designed to prevent injuries and occupational diseases, and must include at least the following elements:

  1. A statement of the employer's aims, and of the responsibilities of the employer, supervisors, and workers.
  2. Provision for regular inspection of premises, equipment, work methods, and work practices, at appropriate intervals, to ensure that prompt action is undertaken to correct any hazardous conditions found.
  3. Appropriate written instructions, available for reference by all workers, to supplement the Regulation.
  4. Provision for the prompt investigation of incidents to determine the action necessary to prevent their recurrence.
  5. The maintenance of records and statistics, including reports of inspections and incident investigations, with provision for making this information available to the joint committee or worker health and safety representative, as applicable and, on request, to a prevention officer, the union representing the workers at the workplace or, if there is no union, the workers at the workplace.
  6. Provision by the employer for the instruction and supervision of workers in the safe performance of their work.
  7. Provision for holding periodic management meetings for the purpose of reviewing health and safety activities and incident trends, and for the determination of necessary courses of action.

An effective program will

  • Identify hazards in the workplace
  • Control the hazards and eliminate or minimize the potential for workplace injuries or illness
  • Be monitored to ensure the program meets its goals and WorkSafeBC requirements under the Act and Regulation

To achieve these objectives the program may need to include additional elements.

What are the requirements for less formal OHS programs in small operations?
These requirements are established by section 3.2 of the Regulation. Such programs must be implemented in all workplaces where formal OHS programs are not required.

The employer has the following three basic responsibilities when implementing and maintaining a less formal program:

  • Hold regular monthly meetings with workers for discussion of health and safety matters
  • Ensure meetings deal with correction of unsafe conditions and practices and the maintenance of cooperative interest in the health and safety of the workforce
  • Maintain a record of the meetings and the matters discussed. This does not mean that formal minutes have to be kept. It is sufficient that a record is kept of when meetings were held, who attended, and the general nature of what was discussed. The record should mention any specific concerns raised by persons attending, and it must be available for inspection by prevention officers

Responsibilities of growers in relation to FLCs
FLCs provide contract labour services to growers. Growers who receive their services also have responsibilities for those workers, typically as employers under section 21(1)(a)(i) & (ii) of the Act and the provisions of the Regulation.

Under section 21 of the Act the grower is responsible for the health and safety of all workers at the grower's workplace, including those of any other employer. Also, depending on the situation, growers may have responsibilities as prime contractors or owners under sections 24 and 25 of the Act respectively.

A prime contractor must

  • Ensure that the activities of employers, workers, and other persons at the workplace relating to occupational health and safety are coordinated
  • Do everything that is reasonably practicable to establish and maintain a system or process in the workplace that will ensure compliance with the OHS provisions of the Act and the Regulation

An owner must

  • Provide and maintain the owner's land and premises that are being used as a workplace in a manner that ensures the health and safety of persons at or near the workplace
  • Give to the employer or prime contractor at the workplace the information known to the owner that is necessary to identify and eliminate or control hazards to the health or safety of persons at the workplace
  • Comply with the OHS provisions of the Act, the Regulation, and any applicable orders

(Note: Under section 13 of the Act an owner includes not only a person who owns land outright, but also one who is a tenant, lessee, or occupier of the land or premises.)

Examples of the application of OHS requirements to FLCs and growers
The following examples will assist with an understanding of the application of occupational health and safety requirements to FLCs, and growers who contract for their services.

1. Worker transport vehicles: These are typically owned and operated by FLCs. As such FLCs are responsible for all aspects of safety of the vehicle including condition, maintenance, operation, and use. Requirements apply under provisions such as Part 17 (Worker transportation) of the Regulation, and those under the Motor Vehicle Act.

Growers who contract with FLCs are expected to exercise an oversight function when the vehicle arrives on site. Should they observe any faulty condition of the vehicle or unsafe operation they should draw it to the attention of the FLC to ensure it is corrected. In addition, as owners, the growers have a responsibility to make sure that the site is safe, including any roadway to be used by the worker transport vehicle operated by the FLC.

2. Personal protective equipment (PPE): Part 8 (Personal Protective Clothing and Equipment) of the Regulation provides the applicable requirements. Section 8.2 outlines the obligations of workers and employers. Generally, workers are expected to provide clothing for protection against the natural elements such as weather, and general purpose work gloves, footwear, and safety headgear if needed. However, the Regulation also recognizes that an employer may provide any or all of these items.

An employer must provide any other PPE required for the protection of workers. This might include protective gloves, clothing, or respirators if workers may be exposed to pesticides or other harmful materials, and hearing protection if workers will be working near noisy equipment. Typically, the grower controls the circumstances where workers may be at risk on the worksite and would have the expertise on appropriate PPE. In such cases, the grower would have a primary responsibility for provision of such equipment, but the FLC shares in that responsibility.

3. First aid: Under the requirements for first aid in Part 3 (Rights and Responsibilities) of the Regulation, the FLC is responsible for ensuring the provision of first aid for farm workers in their employ. First aid equipment must be provided on worker transport vehicles as required by section 17.10 (Vehicle design), as well as appropriate fire extinguishers. Typically the equipment required will be a basic first aid kit, except where a very small number of workers are transported, in which case a personal kit may be sufficient. A written first aid assessment for worker transport vehicles is also required.

Once workers have been transported to a worksite, the first aid requirements are likely to change, as many agricultural worksites are assigned at least a moderate hazard rating. A separate first aid assessment must be completed for the worksite, and first aid supplies for the FLC's workers must be adjusted accordingly. If the grower employs workers other than those provided by the FLC, then the first aid for the site needs to take account of the total number of workers on site. FLCs are also responsible for ensuring each workplace conducts an annual first aid drill, as required by section 3.17(4) of the Regulation.

As previously mentioned, the grower typically has employer responsibilities on site for workers provided by the farm labour contractor. If in a particular situation the grower is a prime contractor (refer to section 24 of the Act), then section 3.20 of the Regulation requires the grower to do everything that is reasonably practicable to establish and maintain the necessary first aid capability on the site. Unless there is an unusual circumstance, such as a short term situation in which the FLC provides more workers than was originally requested, it will be considered practicable for the grower to provide first aid that covers all workers on site.

4. Protection from hazardous materials: Typically workers employed by FLCs carry out activities such as pruning, thinning, and harvesting. In most cases, if there are hazardous materials present in a workplace, then they are likely to be under the control of the grower.

Under their responsibilities as both owners and employers, growers are required to maintain a safe site, and ensure that FLCs are given the information needed to ensure the safety of the FLC's workers.

Information requirements on hazardous materials are covered primarily in Part 5 (Chemical Agents and Biological Agents) of the Regulation. Most substances to which a worker might be exposed in an agricultural operation (such as many pesticides, corrosive cleaning agents, and fertilizers) are covered by the Workplace Hazardous Materials Information System (WHMIS), which is addressed in sections 5.3 to 5.18. For hazardous substances not covered by WHMIS, such as decomposition gases from silos and manure pits, section 5.2 will apply. Other provisions in Part 5 cover issues such as storage, exposure limits, ventilation, and hazardous wastes.Part 6 (Substance Specific Requirements) of the Regulation covers requirements for specific groups of substances; for example, pesticides. Among other things, the employer must ensure that pesticides are stored and used safely, are applied by a qualified person, that restricted entry intervals are established after application of a pesticide and appropriate warning signs are posted, and that proper hygiene facilities are provided. In most cases these measures will be the responsibility of the grower.

Restricted entry intervals prohibit entry by a worker into an area in which pesticides are applied unless a worker is properly protected before he/she enters the area. Workers must be protected both before and after the expiry of the entry intervals. The party that controls the use of pesticides on site, typically the grower, has responsibilities to protect workers under these provisions. In addition they have the responsibility to communicate to the FLC all information needed to ensure the safety of the FLC's workers. Depending on the arrangements made between the grower and the FLC, one or both of the parties will be responsible for providing necessary information to workers, and any necessary personal protective equipment that is not the responsibility of the worker under section 8.2 of the Regulation.

5. Training: Under section 21(2) of the Act, an employer has the responsibility to ensure workers are made aware of all known or reasonably foreseeable hazards, as well as their rights and duties under the Act and Regulation, and are provided with the information, instruction, training, and supervision to ensure their health and safety. A number of specific training requirements are covered in the Regulation. Three examples are provided below.

5.1 Orientation: Effective July 26, 2007 under sections 3.22 to 3.25 of the Regulation all young and new workers must receive orientation and training specific to the workplace. New workers include workers who are relocated to a new workplace if the hazards in that workplace are different from the hazards in their previous workplace. These provisions will have substantial application to FLCs in the agriculture sector given that their workers are often assigned to new workplaces. Again, responsibilities may be shared between the grower and FLC on how the various specified training and orientation elements are addressed. It may, for example, be reasonable to expect that the FLC take the lead on providing generic instruction on topics that are not site-specific, with the grower taking responsibility for site specific topics. Records must be kept of the orientation and training provided.

5.2 WHMIS: For hazardous substances covered by WHMIS, the worker must receive the education and training required by sections 5.6 and 5.7 of the Regulation. Section 5.6 deals with general (generic) requirements to ensure workers know among other things the elements of the WHMIS program, and the content required on labels and safety data sheets (SDS). Section 5.7 addresses site-specific requirements for training in the safe procedures for hazardous products in the workplace.

Again, the FLC and grower may, depending on the arrangements between them, share in the responsibilities for both generic instruction and site-specific training. It may be a typical scenario for the FLC to ensure generic instruction is given, and the grower to cover site-specific training. In the final analysis, the worker must be able to answer the following four questions:

  • What are the hazards of the materials to which I may be exposed?
  • How am I protected from those hazards?
  • What do I do in the event of an emergency?
  • Where do I get more detailed information?

5.3 Forklifts and other on-site equipment: Typically any such equipment is under the control of the grower. Therefore, it will be the grower who has the basic responsibility to ensure workers are trained in the use of the equipment should they be required to operate it, and in the safe procedures to follow for workers who are working in the vicinity of the equipment. The FLC has a responsibility to ensure that adequate training has been provided.

5.4 FLC vehicles: The FLC is responsible for instruction of workers in the use of FLC vehicles used for transporting farm workers to and from the grower's operation. This would include, for example, instruction for the operator in the requirements of the pre-shift vehicle inspection, and for the operator and workers being transported, instruction in the proper procedures to follow in the vehicle, such as the procedures for the transport of materials and tools, and the use of seat belts.

 
G3.2 Less formal occupational health and safety (OHS) programs

Issued October 26, 2005; Revised May 17, 2006; Editorial Revision February 1, 2008; Revised May 29, 2018; Editorial Revision April 6, 2020

Regulatory excerpt
Section 3.1 of the OHS Regulation ("Regulation") states:

(1) An occupational health and safety program as outlined in section 3.3 must be initiated and maintained

(a) by each employer that has

(i) a workforce of 20 or more workers, and

(ii) at least one workplace that is determined under section 3.16 (2)(b) to create a moderate or high risk of injury, or

(b) by each employer that has a workforce of 50 or more workers.

(1.1) If subsection (1)(a) or (b) applies to the employer, the occupational health and safety program applies to the whole of the employer's operations.

(2) Despite subsection (1) an occupational health and safety program may be required in any workplace when, in the opinion of an officer, such a program is necessary.

Section 3.2 of the Regulation states:

In any operation where the workforce is less than that referred to in section 3.1(1) the employer must

(a) initiate and maintain a less formal program based on regular monthly meetings with workers for discussion of health and safety matters,

(b) ensure that meetings are directed to matters concerning the correction of unsafe conditions and practices and the maintenance of cooperative interest in the health and safety of the workforce, and

(c) maintain a record of the meetings and the matters discussed.

Purpose of guideline
The purpose of this guideline is to provide guidance around the following:

  1. Record keeping requirements for less formal occupational health and safety programs (OHS programs)
  2. Situations where employers are required to implement a less formal program under section 3.2, and to establish and maintain a joint health and safety committee pursuant to section 31 of the Workers Compensation Act ("Act")

Requirement for less formal programs
Section 3.2(a) requires that the employer or a person delegated by the employer calls, at least once a month, a meeting of workers present at that time. The employer's obligation under section 3.2(c) to maintain a "record of the meetings" does not mean that formal minutes have to be kept. It is sufficient that a record is kept of when meetings were held, who attended and the general nature of what was discussed. The record should mention any specific concerns raised by persons attending. The record must be available for inspection by WorkSafeBC prevention officers.

OHS programs, less formal programs, and joint health and safety committees
Section 3.2 of the Regulation requires that a less formal program be initiated and maintained in any operation where the workforce is less than that referred to in section 3.1(1) of the Regulation. In such situations, an employer may also be required to establish and maintain a joint health and safety committee under section 31 of the Act.

The following diagram sets out the requirements for OHS programs, joint health and safety committees and worker health and safety representatives. Additional requirements around joint health and safety committees and worker health and safety representatives are set out in Division 4 of the Act.

G3.3 Written instructions, training, and supervision: COVID-19 Safety Plan

Issued June 10, 2020; Revised June 22, 2020; Retired July 1, 2021

This guideline is no longer needed.

Guidelines - Part 3 - Correction of Unsafe Conditions

G3.11 Emergency circumstances

Issued August 1, 1999; Retired November 13, 2020

This guideline has been retired as it contained outdated or redundant material.

Guidelines - Part 3 - Refusal of Unsafe Work

G3.12 Refusal of unsafe work

Issued August 1, 1999; Revised September 21, 2011; Editorial Revision December 15, 2017; Editorial Revision April 6, 2020; Revised consequential to August 22, 2022 Regulatory Amendment

Regulatory excerpt
Section 3.12 of the OHS Regulation ("Regulation") states:

(1) A person must not carry out or cause to be carried out any work process or operate or cause to be operated any tool, appliance or equipment if that person has reasonable cause to believe that to do so would create an undue hazard to the health and safety of any person.

(2) A worker who refuses to carry out a work process or operate a tool, appliance or equipment pursuant to subsection (1) must immediately report the circumstances of the unsafe condition to the worker's supervisor or employer.

(3) A supervisor or employer receiving a report made under subsection (2) must immediately investigate the matter and

(a) ensure that any unsafe condition is remedied without delay, or

(b) if, in the supervisor's or employer's opinion, the report is not valid, must so inform the person who made the report.

(4) If the procedure under subsection (3) does not resolve the matter and the worker continues to refuse to carry out the work process or operate the tool, appliance or equipment, the supervisor or employer must investigate the matter in the presence of the worker who made the report and in the presence of

(a) a worker member of the joint committee,

(b) a worker who is selected by a trade union representing the worker, or

(c) if there is no joint committee or the worker is not represented by a trade union, any other reasonably available worker selected by the worker.

(5) If the investigation under subsection (4) does not resolve the matter and the worker continues to refuse to carry out the work process or operate the tool, appliance or equipment, both the supervisor, or the employer, and the worker must immediately notify an officer, who must investigate the matter without undue delay and issue whatever orders are deemed necessary.

Section 3.12.1 of the Regulation states:

If a worker refuses work under section 3.12, the employer must not require or permit another worker to do the refused work unless

(a) the matter has been resolved under section 3.12(3), (4) or (5), or

(b) the employer has, in writing, advised the other worker and a person referred to in section 3.12(4)(a), (b) or (c) of all of the following:

(i) the refusal;

(ii) the unsafe condition reported under section 3.12(2);

(iii) the reasons why the work would not create an undue hazard to the health and safety of the other worker or any other person;

(iv) the right of the other worker under section 3.12 to refuse unsafe work.

Section 3.13 of the Regulation states:

(1) A worker must not be subject to prohibited action as defined in section 47 of the OHS provisions of the Workers Compensation Act because the worker has acted in compliance with section 3.12 or with an order made by an officer.

(2) Temporary assignment to alternative work at no loss in pay to the worker until the matter in section 3.12 is resolved under section 3.12(3), (4) or (5) is deemed not to constitute prohibited action.

Section 4.19 of the Regulation states:

(1) A worker with a physical or mental impairment which may affect the worker's ability to safely perform assigned work must inform the worker's supervisor or employer of the impairment, and must not knowingly do work where the impairment may create an undue risk to the worker or anyone else.

(2) A worker must not be assigned to activities where a reported or observed impairment may create an undue risk to the worker or anyone else.

Section 13 of the Workers Compensation Act ("Act") states:

"worker representative" means,

(a) in relation to a workplace for which there is a joint committee, a worker representative on the committee, and

(b) in relation to a workplace for which there is a worker health and safety representative, that representative;

Purpose of guideline
The purpose of this guideline is to:

  • Explain the test for determining whether there is reasonable cause to believe that a work process, or the operation of a tool, appliance, or equipment, would create an undue hazard to the health and safety of a person
  • Provide guidance on the steps for reporting and responding to a work refusal
  • Provide guidance on distinguishing between:
    • Reporting unsafe conditions under section 3.10
    • Reporting work refused under section 3.12
    • Reporting physical or mental impairment under section 4.19
  • Provide information about how an employer can advise a worker, in writing, of a previous relevant work refusal

Refusing unsafe work
Refusing to carry out unsafe work is a responsibility of every person at the workplace. The refusal of unsafe work is generally accepted as one of the three main rights of workers, along with the right to know about health and safety matters in the workplace and the right to participate in health and safety activities at work.

A fundamental purpose of the OHS Provisions of the Workers Compensation Act is to protect workers and other people at the workplace from occupational health and safety hazards. Employers, workers, and other people at the workplace all share in the responsibility of ensuring the health and safety of people at or near the workplace.

Employers are responsible for ensuring workers are aware of any known or reasonably foreseeable health and safety hazards. Employers must also correct hazardous conditions. Workers, for their part, must take reasonable care to protect their own health and safety and the health and safety of other people who may be affected by what they do at work.

A worker who reasonably believes that work creates an undue hazard must refuse to do that work. This includes any work process, or the use or operation of a tool, machine, or piece of equipment.

A worker who is refusing unsafe work should clearly inform the supervisor or employer that they are refusing the work as unsafe, rather than simply reporting an unsafe condition. Similarly, an employer or supervisor who is informed of an unsafe condition should confirm with the worker whether the worker is refusing the work as unsafe.

Elements of the right to refuse
Section 3.12 of the Regulation provides a formal procedure for refusing unsafe work. The purpose of this section is to ensure workers and employers work together to address a worker's reasonably held belief that work presents an undue hazard.

This section requires a worker to immediately report the unsafe circumstances to their employer, who must immediately investigate. If the matter is not resolved by this reporting, section 3.12(4) of the Regulation requires the employer to involve both the worker and another designated person in their investigation. The final step involves contacting WorkSafeBC, who will assign a prevention officer who will ensure the steps were followed and make a determination should the employer and worker be unable to resolve the matter. The steps in this process must be followed; doing so helps to ensure worker engagement and promote consultation and collaboration when resolving a potentially unsafe working condition.

"Reasonable cause to believe"
The Regulation establishes what is commonly referred to as a "reasonable person test." The test is objective: How would a reasonable person, dispassionate, and fully apprised of the circumstances of the matter, interpret the situation?

A reasonably held belief is generally formed by the worker at the time of the work refusal, based on the relevant and available information at the time, and exercising good faith judgment. Whether or not that reasonably held belief is substantiated will generally be determined after following the steps below and investigating the matter.

"Undue hazard"
The term "undue hazard" incorporates each of the following elements:

  • "Hazard" is defined in section 1.1 of the Regulation to mean "a thing or condition that may expose a person to a risk of injury or occupational disease."
  • "Risk" is defined in section 1.1 as "a chance of injury or occupational disease."
  • "Undue" is generally accepted as meaning something that is unwarranted, inappropriate, excessive, or disproportionate.

Work that may reasonably be perceived as creating an undue hazard includes a thing or condition that may expose a person to an unwarranted, inappropriate, excessive, or disproportionate risk of injury or occupational disease. An undue hazard is something more than unusual or unexpected; however, it would generally be understood as a hazard that creates an unacceptable, unreasonable, or unnecessary health and safety risk to a person at the workplace.

Reasonable cause to believe work creates an undue hazard
The belief that work will create an undue hazard is therefore more than a generalized concern or feeling of uncomfortableness. When a worker refuses work on account of a reasonable belief — in other words an objective reason refusing work as unsafe to the point of presenting an undue hazard — the employer is required to follow the steps set out in the Regulation to resolve the matter.

Steps for investigating refusal of unsafe work
When a worker refuses work as unsafe, the employer or supervisor receiving the report must immediately investigate the matter. Section 3.12 of the Regulation sets out three steps in the process for reporting, investigating, and resolving a refusal of unsafe work. A work refusal can be resolved at any of these steps. Reasonable effort should be made by workers and employers to work through the following steps as soon as possible to find a mutually satisfactory resolution.

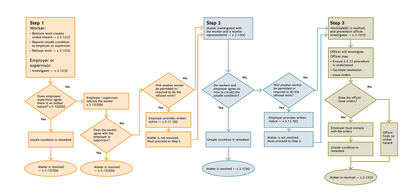
Step 1
A worker who believes a work process, tool, or equipment would create an undue hazard for themselves or others must refuse unsafe work, and immediately report that unsafe or harmful condition to the supervisor or employer. The supervisor or employer must then immediately investigate the matter.

Where the supervisor and employer agree that the work is unsafe, they must ensure the unsafe condition is remedied without delay. However, should the supervisor or employer investigate and disagree with the worker, they must inform the worker of their opinion.

The matter will be resolved under section 3.12(3) of the Regulation when the worker, supervisor, and employer agree that either of the following apply:

  • The unsafe condition has been remedied
  • There is no unsafe condition

When the supervisor and employer are of the opinion that there is no unsafe condition, but the worker continues to refuse the work as unsafe, the investigation must proceed to step 2.

The employer or supervisor may permit another worker to do the refused work only if:

  • The task would not create an undue hazard to the health and safety of the other worker or any other person
  • The other worker is provided with written notice, in accordance with section 3.12.1 of the Regulation

Step 2
If the matter is not resolved under section 3.12(3) of the Regulation, and the worker continues to refuse the work as unsafe, the supervisor or employer must investigate the matter again, accompanied by the worker who made the report as well as a worker representative, a worker selected by the union, or a worker selected by the worker who made the report of unsafe work, as applicable.

In workplaces where there is a joint health and safety committee, the committee should consider establishing rules of procedure around contacting a worker representative to participate in the work refusal process. If no worker representative is reasonably available, another worker who was designated as an alternate by a worker representative may participate (refer to section 46 of the Act).

The matter will be resolved under section 3.12(4) of the Regulation when the workers, supervisor, and employer agree that either of the following apply:

  • The unsafe condition has been remedied
  • There is no unsafe condition

When there continues to be a difference of opinion about the unsafe condition, the investigation must proceed to step 3 of the process.

The employer or supervisor may permit another worker to do the refused work only if:

  • The task would not create an undue hazard to the health and safety of the other worker or any other person
  • The other worker is provided with written notice, in accordance with section 3.12.1 of the Regulation

Step 3
If the matter is not resolved under section 3.12(4) of the Regulation, both the supervisor or the employer and the worker who is refusing work must immediately notify WorkSafeBC. A prevention officer will then investigate and take steps to resolve the matter.

A prevention officer investigating a work refusal under section 3.12(5) of the Regulation will generally begin by ensuring that the employer and workers have followed all the steps set out above. When they have not, the prevention officer will go over the process with them and ask them to try and resolve the matter themselves.

When the worker, employer, and supervisor are unable to resolve the matter themselves, the prevention officer will inspect the workplace, including the tools, appliance, equipment, machinery, work methods, and/or work process associated with the work refusal.

The prevention officer will document their findings in an inspection report, and will issue compliance orders where necessary. This may include the issuance of a stop use order or stop work order, as described in OHS Guideline G-P2-89.

When the prevention officer determines that there is no undue hazard, they will inform the worker and employer, and include the information in the inspection report.

The prevention officer will advise the parties of the requirement of section 3.13 of the Regulation that "A worker must not be subject to prohibited action as defined in section 47 of the Workers Compensation Act because the worker has acted in compliance with section 3.12 or with an order made by a prevention officer." When a prevention officer determines that there is no undue hazard, and a worker continues to refuse work as unsafe, the worker is no longer protected by the provisions of section 3.13 of the Regulation.

Any person affected by a decision of a prevention officer — including an employer, worker, owner, supplier, or union — may ask the Review Division of WorkSafeBC to conduct a review. For more information about the review process, visit Submitting a request for review.

Reassignment of refused work
Using a tool, appliance, or equipment, or following a work process, may present an undue hazard to one worker, but not to another worker — for example, if one worker has training or experience that another does not. This work may be reassigned.

Alternately, a worker may refuse work as unsafe, and the employer or supervisor may disagree that the work presents an undue hazard. The employer may ask another worker to do the work while the investigation into the refusal is ongoing. In these situations, the employer must provide written notice of the refusal to any subsequent worker who is instructed or permitted to do the work.

When the matter is resolved
Written notice of refused work is not required when the matter has been resolved. The matter may be resolved by any of the following sections of the Regulation:

  • Section 3.12(3)(a): The unsafe condition has been corrected
  • Section 3.12(3)(b): The employer or supervisor investigated, determined that there was no undue hazard (was of the opinion the report was not valid), informed the worker of their finding, and the worker agreed
  • Section 3.12(4): The employer or supervisor investigated, accompanied by the worker who made the report and another specified worker; either the unsafe condition was remedied or the workers were satisfied there was no longer an undue hazard
  • Section 3.12(5): A prevention officer has investigated and the matter was resolved

Written notice

"The other worker"
When a worker has reported work as unsafe, the employer must not require or permit another worker to do the refused work unless the matter is resolved, as described above, or the other worker is given written notice of the work refusal. Workers who must be given written notice of a work refusal include any worker assigned to replace the worker who reported unsafe work, as well as any worker resuming work after a work refusal, such as a worker on a subsequent shift.

The Regulation requires that, in addition to any other worker who may be required or permitted to do the refused work, the employer must also advise the following people, as applicable:

  • A worker member of the joint committee
  • A worker who is selected by a trade union representing the worker
  • If there is no joint committee or the worker is not represented by a trade union, any other reasonably available worker selected by the worker

Advising in writing
There are several reasons for providing notice in writing. These include:

  • Giving the subsequent worker the opportunity to make an informed decision about whether the task is safe for them
  • Ensuring the information is effectively communicated to workers
  • Maintaining records of work refusals to monitor trends and inform changes in policies and procedures
  • Demonstrating due diligence and compliance with the regulatory requirements
  • Ensuring all workers know they have the right to refuse the work as unsafe

Employers should consider their needs when choosing how to advise workers of a work refusal. Considerations may include the number of workers to be advised and the need to retain records. Examples of types of written notice include:

  • Electronic communication, such as email, text message, or electronic communication system
  • Paper records, such as forms or a logbook
  • Worker communication board or collaboration forum, such as a white board or notice board

The employer may use a combination of ways to communicate. For example, the information could be documented in a logbook, a photograph of the logbook could be sent in a text or email, and the photograph could be included in any reports or documentation used by the employer. The employer should be able to demonstrate that the way in which they have provided written notice to workers was effective.

Contents of the written notice
The Regulation requires the following information be provided:

  • The fact that a worker refused work as unsafe
  • The details of the work process, tool, appliance, or equipment that was reported to create an undue hazard
  • Reasons why the task would not create an undue hazard to the health and safety of the other worker or any other person
  • The right of any other worker to refuse unsafe work

The employer may choose to include additional information, such as steps that are being taken to correct the unsafe condition.

Related regulatory provisions
The following sections of the Regulation may overlap or converge with the work refusal process. When this occurs, workers and employers should keep in mind that the large and liberal application of the work refusal process supports the purpose of section 3.12, and promotes worker engagement in workplace health and safety matters.

Reporting unsafe conditions under section 3.10
A person who observes what appears to be an unsafe or harmful condition or act at a workplace must report it as soon as possible. Reporting unsafe conditions under section 3.10 may progress to a work refusal when a worker is required to carry out work that they have reasonable cause to believe would create an undue hazard.

Emergency action to correct an immediate threat under section 3.11
Circumstances may arise where emergency action is required to correct a condition that constitutes an immediate threat to workers. In these cases, every possible effort must be made to correct the hazard while the minimum number of qualified and properly instructed workers work to correct the unsafe condition.

Reporting physical or mental impairment under section 4.19
Some workers may have an underlying condition that would lead them to suffer an illness or sustain an injury, even though others would not be affected in the same way. A worker with a physical or mental impairment that may affect the worker's ability to safely perform assigned work is required by section 4.19 of the Regulation to inform their supervisor or employer of the impairment.

In the Workers Compensation Appeals Tribunal Noteworthy Decision WCAT-2011-00503, the panel's vice-chair considered the differences between the regulatory requirements for refusing unsafe work and reporting impairment. The vice-chair determined that there is a difference between an employer's obligations when dealing with a generally unsafe workplace and one that is unsafe to a particular worker only because of the worker's physical or mental impairment. This was because sections 3.9 through 3.13 of the Regulation focus on work processes, conditions, or equipment in the workplace that are in and of themselves harmful or unsafe to operate or carry out.

A worker's reporting of a physical or mental impairment under section 4.19 does not trigger a work refusal under section 3.12 or require the employer investigate it under sections 3.12(3) and (4). However, if an employer continues to instruct the worker to perform the assigned work, and the worker has reasonable grounds to believe the worker's impairment will create an undue hazard, the worker must refuse to perform that work. At this point, the refusal does constitute a work refusal under section 3.12.

The worker and employer should work together, having consideration for facts and circumstances of each situation, to ensure that health and safety hazards are addressed. The employer may need to consider how to accommodate a worker's physical or mental impairment, while also recognizing a worker's right to privacy around a personal or medical condition.

Flowchart showing required steps for workers and employers to follow in the refusal of unsafe work process

(View full-screen image)

Guidelines - Part 3 - Occupational First Aid

G3.15-1 Nurses acting as first aid attendants in health care facilities (formerly G3.15(b)-1)

Issued September 6, 2018; Editorial Revision consequential to November 1, 2024 Regulatory Amendment; Editorial Revision July 10, 2025

Regulatory excerpt
Section 3.15 of the OHS Regulation ("Regulation") states:

The employer must ensure that a person who is designated as a first aid attendant

(a) is at least 16 years old,

(b) [Repealed]

(c) has a first aid certificate in good standing at the required level issued by the Board or a person recognized by the Board, and

(d) meets any other requirements determined by the Board for designation as a first aid attendant.

Purpose of guideline
The purpose of this guideline is to outline the conditions under which a WorkSafeBC-approved first aid training provider may issue an intermediate first aid certificate to a registered nurse or registered psychiatric nurse, without requiring the nurse to first attend an occupational first aid training course. (Refer to OHS Guideline G3.15-2 for alternative guidance for nurses working for B.C. health authorities.)

Requirement
WorkSafeBC-approved first aid training providers may issue an intermediate first aid certificate to a registered nurse or registered psychiatric nurse on receipt of a written request from an employer offering health care services confirming that:

  • The individual is currently employed, primarily as a practicing nurse, and holds a valid license issued by the BC College of Nurses and Midwives (BCCNM)
  • The nurse has reviewed and completed the WorkSafeBC jurisprudence package or received other equivalent training
  • The nurse has successfully completed a Basic Life Support course within the past 3 years

The intermediate first aid certificates issued to nurses are not transferable to other industries.

Nurses are obligated by the professional standard of their licence to function only within their level of competence. Employers that wish to utilize registered nurses as first aid attendants under this provision must first ensure the nurse:

  • Is willing to act in the capacity of a first aid attendant
  • Confirms they have been trained in the knowledge and skills associated with intermediate first aid attendants*
  • Has operational capacity to fulfil the duties required by section 3.21 of the Regulation

* Skills and competencies for intermediate first aid attendants can be found in Appendix G of the jurisprudence package.

G3.15-2 Registered nurses working for health authorities

Issued consequential to November 1, 2024 Regulatory Amendment; Editorial Revision July 10, 2025

Regulatory excerpt
Section 3.15 of the OHS Regulation ("Regulation") states:

The employer must ensure that a person who is designated as a first aid attendant

(a) is at least 16 years old,

(b) [Repealed]

(c) has a first aid certificate in good standing at the required level issued by the Board or a person recognized by the Board, and

(d) meets any other requirements determined by the Board for designation as a first aid attendant.

Purpose of guideline
The purpose of this guideline is to enable nurses to act as intermediate first aid attendants in specific health care facilities, without a first aid certificate. This guideline outlines the requirements under which WorkSafeBC will accept a nurse's licence as an alternative acceptable first aid credential.

Acceptance of registered nurse and registered psychiatric nurse licences as intermediate first aid certificates in limited health care settings
Registered nurses (RNs) and registered psychiatric nurses (RPNs) are trained in wound care and basic lifesaving interventions as part of the licensing competencies required by the British Columbia College of Nurses and Midwives (BCCNM).

WorkSafeBC has entered into arrangements with the B.C. health authorities and Providence Health Care, as permitted by section 55 of the Workers Compensation Act, to recognize BCCNM licences as first aid certificates in limited health care locations directly operated by these specific employers. This provision applies only to the following health care workplaces:

  • Acute care workplaces assigned to WorkSafeBC classification unit 766001
  • Long-term care workplaces assigned to WorkSafeBC classification unit 7660011
  • Short-term care workplaces assigned to WorkSafeBC classification unit 766019
  • Remote clinics operated by the First Nations Health Authority

This provision does not apply to health care locations operated by other employers or other classification units.

Requirement
Health authorities may utilize RNs or RPNs as occupational first aid attendants — intermediate level — in health care locations directly operated by a health authority or Providence Health Care. To use nurses as first aid attendants, the health authority or its delegate must document that the respective nurse meets and maintains all of the following requirements:

  • Holds a valid RN or RPN licence from the British Columbia College of Nurses and Midwives
  • Has reviewed and completed the jurisprudence package or completed other training that covers the topics outlined in the jurisprudence package prior to commencing work as a first aid attendant
  • Has completed a Basic Life Support course within the past 3 years

Nurses are obligated by the professional standard of their licence to function only within their level of competence. Employers that wish to utilize registered nurses as first aid attendants under this provision must also ensure the nurse:

  • Agrees to act in the capacity of a first aid attendant
  • Confirms they have been trained in the knowledge and skills associated with intermediate first aid attendants*
  • Has operational capacity to fulfil the duties required by section 3.21 of the Regulation

* Skills and competencies for intermediate first aid attendants can be found in Appendix G of the jurisprudence package. Nurses are obligated by the professional standard of their licence to function only within their level of competence.

Health authority employers operating under this guidance are expected to implement an effective system to ensure these requirements are maintained for as long as the nurse is expected to provide first aid services to workers.

At the request of a WorkSafeBC officer, an employer must produce documentation verifying that the respective RN has met the requirements for licence recognition. This may be in the form of a letter from a health authority or its delegate.

Health care services providers that use nurses as first aid attendants must comply with all other first aid requirements under the Regulation, including designating first aid attendants and developing written first aid procedures.

Suspending or revoking acceptance of alternative licences
WorkSafeBC may revoke the acceptance of an individual BCCNM licence holder as a first aid attendant without impacting the validity of their medical licence. Medical licences issued by BCCNM may only be revoked or suspended by BCCNM. Practice concerns that come to the attention of WorkSafeBC will be referred to the licensing board for investigation and appropriate remedy.

Refer to OHS Guideline G3.21(1) for additional details.

G3.15(b)-2 Municipal fire departments

Issued September 6, 2018; Retired November 1, 2024

This guideline is now incorporated in G3.15-3.

G3.15-3 EMA licence holders working as first aid attendants (formerly G3.15(b)-2 and G3.15(b)-3)

Issued September 6, 2018; Revised consequential to November 1, 2024 Regulatory Amendment; Editorial Revision July 10, 2025

Regulatory excerpt
Section 3.15 of the OHS Regulation ("Regulation") states, in part:

The employer must ensure that a person who is designated as a first aid attendant

(c) has a first aid certificate in good standing at the required level issued by the Board or a person recognized by the Board, and

(d) meets any other requirements determined by the Board for designation as a first aid attendant.

Purpose of guideline
The purpose of this guideline is to enable Emergency Medical Assistant (EMA) licence holders to act as first aid attendants, without a first aid certificate issued by WorkSafeBC or a person recognized by WorkSafeBC. This guideline outlines the requirements under which WorkSafeBC will accept a licence issued by the Emergency Medical Assistants Licensing Board (EMALB) as an alternative acceptable first aid credential.

Acceptance of Emergency Medical Assistant (EMA) licences as first aid certificates
Wound care and basic lifesaving interventions are included in the licensing competencies required by the British Columbia Emergency Medical Assistance Licensing Board (EMALB).

The scope of practice for EMAs includes the first aid competencies outlined in CSA Z1210-17 First aid training for the workplace — curriculum and quality management for training agencies.

WorkSafeBC has entered into arrangements with the Emergency Medical Assistant Licensing Board (EMALB) as permitted by section 55 of the Act. Recognition of EMALB licences as an alternative first aid credential is permitted in all occupational settings, under the conditions outlined below.

Requirement
The following EMA licences are recognized alternative qualifications for occupational first aid attendants:

  • First Responder (EMA FR) — intermediate first aid certificate plus transportation endorsement
  • Emergency Medical Responder (EMR) — advanced first aid certificate
  • Primary Care Paramedic (PCP) — advanced first aid certificate
  • Advanced Care Paramedic (ACP) — advanced first aid certificate
  • Critical Care Paramedic (CCP) — advanced first aid certificate

Employer obligations when employing first aid attendants with an EMA licence
Employers who deploy an EMA licence holder as a first aid attendant must ensure the licence holder has a working understanding of their responsibilities as an occupational first aid attendant. Employers may elect to do one of the following:

  • Have first aid attendants with alternative qualification complete the Jurisprudence package prior to commencing work
  • Provide on-the-job training that covers the topics outlined in the Jurisprudence package
  • Have evidence that the EMA licence holder previously completed the jurisprudence package

Operational scope of EMALB licence holders
EMALB licences used in industry are subject to operational limitations (refer to the EMALB Position Statement on Operational vs. Legal Scope of Practice). Workplaces that employ EMAs as first aid attendants are expected to restrict their scope of practice to align with the competencies listed in CSA Z1210-17 for advanced first aid attendants, unless medical oversight by a physician registered with the College of Physicians and Surgeons of BC is in place, along with supplemental written procedures. Operational scope should clarify the following:

  • First aid attendants may not administer prescription drugs or medications. First aid attendants may assist workers to self-administer medication for which they have a prescription if the patient provides a letter from their physician. First aid attendants may provide injured workers with non-prescription (over-the-counter) medications purchased by the employer for use at the worksite, if appropriate to do so.*
  • First aid attendants must initiate immediate transfer to hospital for any injured worker who meets rapid transport criteria.*

* Refer to Advanced First Aid: A Reference and Training Manual for additional details on these requirements.

Suspending or revoking acceptance of alternative licences
WorkSafeBC may revoke the acceptance of an individual EMA licence holder as a first aid attendant without impacting the validity of the medical licence. Medical licences issued by EMALB may only be revoked or suspended by EMALB, and practice concerns that come to the attention of WorkSafeBC will be referred to the licensing board for investigation and appropriate remedy.

Refer to OHS Guideline G3.21(1) for additional details on suspending and revoking alternative licences.

G3.15(c) Proof of certification

Issued September 6, 2018; Revised consequential to November 1, 2024 Regulatory Amendment; Editorial Revision July 10, 2025

Regulatory excerpt
Section 3.15 of the OHS Regulation ("Regulation") states, in part:

The employer must ensure that a person who is designated as a first aid attendant

(c) has a first aid certificate in good standing at the required level issued by the Board or a person recognized by the Board, and

Purpose of guideline
This guideline is to outline the requirements for proof of certification at the workplace.

Requirement
Before assigning a first aid attendant to duty, employers must take reasonable measures to confirm that a worker has a valid first aid certificate (or other credential accepted under the provisions of section 3.15) that is in good standing and accepted by WorkSafeBC. First aid certificates and other credentials accepted by WorkSafeBC are listed on worksafebc.com: Certificates accepted in B.C.

The status of a licence issued by the Emergency Medical Assistants Licensing Board (EMALB) can be confirmed by either obtaining a licence status report from EMALB or reviewing the report posted on Licensing - Province of British Columbia.

Employers are expected to keep a copy of the attendant's first aid credential, and provide it to a WorkSafeBC officer upon request. It is recommended that employers track the expiration date of first aid credentials to ensure first aid attendants recertify when required. Where practical to do so, first aid credentials should be posted at the workplace for review by workers who may receive first aid.

First aid attendants must produce their original credential or a verifiable digital credential to their employer prior to their first shift as a first aid attendant. Attendants must also produce their credential to a WorkSafeBC officer upon request within a reasonable period.

Acceptable verifiable digital certificates permit the validity of the certificate to be confirmed through an online database maintained by the training agency. Employers should not accept digital photographs of certificates, where the authenticity of the certificate cannot be validated. Digital photographs may be accepted by WorkSafeBC officers as sufficient evidence of training, if the employer can confirm the certificate is valid.

First aid attendants are expected to notify their employer of any changes to the status of their licence or certification that could impact their ability to provide first aid services.

G3.16 First aid assessment

Issued March 30, 2004; Revised February 1, 2008; Editorial Revision September 6, 2018; Editorial revision October 30, 2018; Editorial Revision January 17, 2022; Revised consequential to November 1, 2024 Regulatory Amendment

Regulatory excerpt
Section 3.16 of the OHS Regulation ("Regulation") states:

(1) An employer must provide for each workplace

(a) at least the equipment, supplies, facilities, first aid attendants and services required by Schedule 3-A, and

(b) any additional equipment, supplies, facilities, first aid attendants and services that are necessary to ensure that workers who suffer an injury at work can be

(i) promptly provided first aid, and

(ii) promptly transported to medical treatment.

(2) For the purpose of complying with subsection (1)(b), the employer must prepare a written assessment that sets out at least the following information:

(a) the number of workers present;

(b) the locations of workers;

(c) the nature and extent of the risk and hazards in the workplace;

(d) the types of injuries likely to occur;

(e) any barriers to first aid being provided to an injured worker;

(f) the time that may be required to obtain transportation and to transport an injured worker to medical treatment and the methods of transportation available.

(3) The employer must review and update the assessment under subsection (2)

(a) within 12 months after the previous assessment or review, and

(b) whenever a significant change affecting the assessment occurs in the employer's operations.

(3.1) An assessment under subsection (2) must be prepared, reviewed and updated in consultation with the joint committee or the worker health and safety representative, as applicable.

(4) An employer must ensure that the equipment, supplies and facilities required by subsection (1) are

(a) suitable for their intended use,

(b) clean, dry and ready for use, and

(c) readily accessible

Purpose of guideline
This guideline explains the process for determining adequate first aid coverage. This guidance is designed to help employers establish which table in Schedule 3-A — Minimum Levels of First Aid sets out the minimum first aid services for their workplace, and provides clarity on additional factors that must be considered when determining first aid services.

For the purpose of this guideline, the term "first aid services" should be taken to include first aid equipment, supplies, facilities, and first aid attendants.

Employers' two-part duty
Section 3.16(1) sets out a two-part duty to determine the level of first aid supplies required at any given workplace. Section 3.16(1)(a) requires an employer to determine the minimum levels of first aid based on the employer's hazard rating, location and nature of workplace, and number of workers. Section 3.16(1)(b) requires employers to fully evaluate any circumstances unique to the workplace to determine any additional first aid equipment, supplies, facilities, attendants, and services necessary to ensure compliance with this regulation. Consideration of both parts must be done in consultation with the joint health and safety committee or worker health and safety representative, and documented in a written first aid assessment required by section 3.16(2).

Determining minimum first aid requirements — Section 3.16(1)(a)
Minimum first aid services are determined by assessing three factors:

  1. The number of workers present at the workplace
  2. Hazard rating
  3. The class of workplace (which includes consideration of both the remoteness and the accessibility of the workplace)

Step 1: Number of workers present at the workplace

When determining minimum first aid requirements, employers should calculate the maximum number of workers present at the workplace during a typical shift. All workers — including managers, supervisors, and administrative staff who are regularly present at the workplace — must be included in the worker count under this provision, regardless of whether they are normally exposed to the substantive hazards of the workplace.

Where the number of workers consistently varies between shifts, separate assessments may be conducted for each shift.

Section 13 of the Workers Compensation Act defines a "workplace" as "any place where a worker is or is likely to be engaged in any work and includes any vessel, vehicle or mobile equipment used by a worker in work."

Consider the following factors when determining if an area or building is part of a single workplace, or may be considered a separate workplace for the purpose of establishing first aid requirements:

Factors supporting a single workplace:

  • Fixed work locations under the control of a single employer
  • Multiple-employer workplaces where a prime contractor has been established

Factors supporting separate workplaces:

  • Locations leased by one employer that are part of a larger property leased to others
  • Locations controlled by one employer that are separated by locations controlled by other employers
  • Locations of one employer that are more than 10 minutes apart from each other, or where physical barriers might prevent a first aid attendant from reaching an injured worker in less than 10 minutes (note that this factor should not be used to decrease minimum first aid requirements in high-risk remote industries, such as forestry, where workers work in small groups over large areas)
  • A public roadway separates locations of one employer from each other in an urban area
  • Locations under separate administrative structures, controlled by one employer

In any situation, the factors may point to different conclusions. It is then necessary to weigh those factors indicating one workplace against those indicating separate workplaces, considering the workplace structure and relative risk to workers. After considering all the factors, the option that provides an appropriate level of first aid service should be chosen.

Determining number of workers for workplaces that dispatch workers or that have transient workers

All workers who regularly attend a workplace must be included in the worker count for that workplace, even if they are on site only briefly.

When determining the minimum first aid requirements for a workplace, employers should count dispatched or transient workers as follows:

  • Count as one worker each dispatched worker who stays within 10 minutes' surface travel time from the workplace for more than 50% of the shift.
  • Count one-quarter of the number of workers who travel more than 10 minutes' surface travel time from the workplace more than 50% of the shift.
  • Pro-rate the number of transient workers based on an estimation of the time they attend the workplace. For example, if a warehouse has eight loading bays that are serviced by a fleet of delivery trucks throughout the day, the employer may determine that it is reasonable to include an additional eight workers for the purpose of determining first aid requirements at the warehouse, if that is the maximum number of delivery drivers that are likely to be at the workplace at any given time.

Separate first aid assessment(s) are required for dispatched workers when they are not present at the central location.

It is recommended that personal first aid kits are present in all workplace vehicles that travel further than 10 minutes from the central workplace, unless a larger kit is required by Schedule 3-A, a first aid assessment, or the Motor Vehicle Act.

Other requirements for worker transportation under Part 17 of the Regulation must also be met.

Step 2: Determine your hazard rating

"Hazard rating" is defined in section 1(1) of Schedule 3-A as "how hazardous the workplace is, expressed as low, moderate, or high, relative to all other workplaces." For the convenience of stakeholders, WorkSafeBC assigns a relative hazard rating to each classification unit (CU) based on claims statistics and knowledge of common risks and hazards typically associated with workplaces assigned to the CU.

Hazard ratings assigned by WorkSafeBC can be found on the classification unit description sent to employers with their assessments rate letter every year. Hazard ratings they can also be accessed on worksafebc.com: Find your classification unit, industry, or rate, or Workplace hazard ratings.

The hazard rating assigned by WorkSafeBC should be considered the minimum acceptable hazard rating for workplaces of employers assigned to that CU, with the following exceptions:

Separate administrative locations – Administrative locations that meet the criteria of being separate workplaces (refer to step 1), where the substantive hazards of the industry are not present may consider themselves a low hazard workplace for the purpose of determining minimum first aid requirements.

Multiple-employer workplaces where work is conducted in stages – Where the prime contractor of a multiple-employer workplace is providing first aid services on a project where work is conducted in stages. For example:

  • A prime contractor in Integrated forestry management (CU 703008) with a hazard rating of high is providing first aid services when the only work being conducted is tree planting with hazard rating of medium — a hazard rating of medium may be used.
  • A prime contractor in Industrial general construction (CU 721028) with a hazard rating of high is providing first aid services when the only work being conducted is window installation with hazard rating of medium — a hazard rating of medium may be used.

Hazard rating for unassigned classification units — Where a hazard rating is not available for a particular classification unit (e.g., new classification units, deposit accounts), employers should use the hazard rating associated with a comparable and aligned CU to determine minimum first aid services.

Using hazard ratings for alternative classification units — Employers should consider using the hazard rating associated with an alternative classification unit under the following circumstances:

  • Where the work being performed at a separate workplace is not generally consistent with work described in the employer's classification unit description and poses a greater risk to workers (e.g., a home renovation store performing installation services on a construction site). Classification unit descriptions can be found on worksafebc.com: Find your classification unit, industry, or rate.
  • Where "supporting activities" conducted in support of the main business activity are conducted at a separate workplace and pose a greater risk to workers than the main business activity (e.g., a warehouse or distribution location of a large retail employer)
  • Large employers with a variety of functional groups operating at separate workplaces (e.g., municipalities, school districts, utility providers)

Using a hazard rating associated with an alternative CU must not be used to reduce an employer's hazard rating during certain tasks, times, or areas of a workplace.

The decision to use the hazard rating for an alternative classification unit should be made in consultation with worker representatives and the employer's joint committee, where these resources exist. Justification for the selection of an alternative classification unit must be adequately documented on the written first aid assessment required by section 3.16(2).

Selecting an alternative classification unit for the purpose of determining minimum first aid levels has no bearing on the classification unit assigned to the employer for the purpose of WorkSafeBC assessments.

Step 3: Determine the workplace class (remote and/or less accessible)

There are two primary factors that must be assessed when considering the location of workers: remoteness and accessibility to BC Emergency Health Services (BC Ambulance Service). The minimum first aid requirements established by Schedule 3-A combine these two factors to define workplace class:

  • A "class 1 workplace" means a workplace other than a class 2, 3, or 4 workplace
  • A "class 2 workplace" means a workplace that is a remote workplace but not a less-accessible workplace
  • A "class 3 workplace" means a workplace that is a less-accessible workplace but not a remote workplace
  • A "class 4 workplace" means a workplace that is both a remote workplace and a less-accessible workplace

Remote workplaces are defined under Schedule 3-A to be those workplaces which, under normal travel conditions, an ambulance that is a motor vehicle cannot travel from its base in 30 minutes or less. "Normal travel conditions" should be determined by the average time it takes to drive to (or from) the nearest ambulance station by a motor vehicle following the rules of the road, during the normal working hours of the employer's workplace (refer to "Determining additional first aid service requirements" later in this guideline for additional considerations on normal travel time).

The location of the nearest BCEHS ambulance station, if not already known, can be found using online mapping tools by searching for BCEHS ambulance station.

Less-accessible workplaces are defined under Schedule 3-A as workplaces that include work areas that cannot be safely accessed by ambulance personnel. Less-accessible workplaces include both workplaces that cannot readily be reached by an ambulance travelling by land, as well as those where an ambulance attendant may not be able to access an injured worker safely. BCEHS will generally not access the following areas:

  • Backcountry areas that are only accessible by ATV, snowmobile, or similar
  • Areas where the only means of access involves steep or slippery slopes or embankments (without walkways)
  • Areas with rough or complex terrain
  • Areas where there is a significant risk of avalanche, landslide, flood, or other natural hazards

Where workers can reasonably be expected to be working in these areas, the workplace should be considered less-accessible for the purpose of determining minimum first aid requirements.

BCEHS will also not rescue injured workers from hazardous work areas such as:

  • Confined spaces or where there is a risk of entrapment
  • Underground work
  • Excavations
  • Areas that are only accessible by ladders, scaffolds, or temporary work platforms
  • Work at high angles, or where an unguarded fall hazard exists
  • Areas where a drowning hazard exists (work on or over water)
  • Areas requiring specialized PPE or areas where hazardous atmospheres may exist

Workplaces where workers may be working in hazardous areas should also be considered less accessible, unless:

  1. The workplace is not remote, nor otherwise less accessible, and
  2. The employer has developed provisions to safely rescue workers. For the purpose of this section, "safely rescue" will be taken to mean:
    • Moving the injured worker from the hazardous area to an area accessible to BCEHS in a way that will not cause additional injury or further exacerbate pre-existing injuries or illnesses. This will generally include packaging and transporting an injured worker in accordance with the practices taught in the transportation endorsement course, unless impractical to do so (for example, for workers working in a bucket truck that can be lowered to the ground, or workers working in confined spaces who remain on a harness that allows them to be pulled from the hazardous area).
    • Where practicable to do so, and without putting the first aid attendant at unreasonable risk, nor delaying transport to an area accessible to BCEHS, provide immediate and on-going first aid to the injured worker during the rescue. The level of first aid should match the hazards of the less-accessible area.

Refer to G4.13(1) for additional information on emergency response.

Workplaces located on roads that cannot be made accessible to BCEHS ambulance must be considered both less-accessible and remote.

Ferries are defined as class 3 workplaces for the purpose of determining minimum first aid requirements for workers who work in non-public areas of the vessel. Travel by ferry where workers remain only in public areas may be considered not-less accessible. For workplaces that require ferry transport to drive to the nearest BCEHS station, ferry travel time (including potential wait times) should be considered equivalent to surface travel time for the purpose of determining whether the workplace is remote or not.

Other marine vessels should also be considered less accessible workplaces when they are away from dock. Marine vessels, aside from ferries should be considered remote if it will take longer than 30 minutes for an ambulance to reach the nearest docking location accessible to BCEHS. For vessels that may work in remote locations, Coast Guard services may be considered as emergency transport, where this service is available.

Step 4: Determine minimum first aid requirements in Schedule 3-A

Minimum first aid requirements for a workplace are determined by referring to Tables 3-1 to 3-4 in Schedule 3-A, using the information established in Steps 1, 2, and 3 above:

a) Determine which Schedule 3-A reference table to use based on the class of workplace established in Step 3:

 Description from Step 3 
ClassGreater than 30 minutes from ambulance base?Less-accessible workplace?Schedule 3-A reference table
Class 1 No No 3-1
Class 2 Yes No 3-2
Class 3 No Yes 3-3
Class 4 Yes Yes 3-4

b) Identify the correct row of the table based on the number of workers at the workplace established in Step 1.

c) Identify the correct column of the table based on the hazard rating of the workplace established in Step 2.

d) Determine the minimum requirements for first aid kits, first aid attendants, and emergency transportation requirements (where required) identified in the intersecting cell of the table.

Additional information on the requirements of first aid kits, first aid facilities, and emergency transport can be found in OHS Guideline G3.16(1) Minimum requirements for first aid equipment. Where "(transport)" is indicated next to the requirement for a first aid attendant, the attendant must also obtain transportation endorsement by attending an additional 8-hour training course. Where a requirement for emergency transportation is identified, the number of workers capable of being transported at the same time will also be specified.

Determining additional first aid service requirements — Section 3.16(1)(b)
In addition to determining the minimum requirements for first aid, employers must also consider the unique circumstances of the workplace to verify that the minimum requirements are sufficient to meet the regulatory requirement of ensuring injured workers can be promptly provided first aid and transport to medical treatment.

The following additional factors must be considered as part of the employer's first aid assessment:

  • Nature and extent of risk and hazards in the workplace
    Employers are expected to enhance the minimum requirements for first aid services set out by Schedule 3-A based on specific hazards and risks present at the employer's workplace. More information about identifying hazards in the workplace can be found on worksafebc.com: Identifying hazards. Employers must consider enhancing first aid services when hazards are identified that are unique to the workplace, workers, or not typical of the employer's classification unit (refer to table below for examples).
  • Types of injuries likely to occur
    Employers are expected to consider the types of injuries that may reasonably be expected at the workplace to ensure that minimum first aid services are adequate to promptly treat and transport workers (refer to table below for examples). Information on the types of injuries that have previously occurred at the employer's workplace or similar workplaces can be found in:

Examples of hazards and risks that may warrant the consideration of additional equipment, supplies, facilities, and/or attendants:

Hazard or riskAdditional first aid services
Possible exposure to chemicals or toxins whose safety data sheet recommends the use of specific first aid measures to counteract toxic effectsMaintain neutralizing compounds, or antidotes (e.g., calcium gluconate for the treatment of hydrofluoric acid burns)
Probability of intense physical exertion, or risk of exposure to electrical hazardsConsider providing and maintaining an Automatic External Defibrillator (AED). All first aid attendants are trained to use AEDs generally, but will need additional training on the specific model(s) available in the workplace.
Likely contact with hot surfaces or liquidsMaintain cooling packs, specialty burn dressings, and/or other suitable treatment options (e.g., hydrogel, burn sheets)
Occupational risk factors that could lead to psychological injuryConsider training first aid attendants (or other workers) on recognizing symptoms of psychological injuries and the appropriate response to mental health emergencies
Workers work at heights or around hazards that are likely to result in spinal injuries in areas where BCEHS response may be delayedProvide equipment for spinal immobilization and transportation (ETV equipment), and train attendants in the appropriate procedures
Workers may be exposed to extreme temperaturesMaintain equipment suitable to treat hypothermia (cold stress) or hyperthermia (heat stress), as applicable

If an employer chooses to provide naloxone at the workplace to treat over-exposure to opioids, the employer must ensure first aid attendants have received training in the appropriate and safe use of this substance. Some first aid courses may provide instruction in the administration of naloxone.

  • Barriers to first aid
    Employers must consider additional barriers that could potentially limit or delay a worker's access to first aid. Examples of potential barriers may include:
Barriers to first aidPossible means to address
Physical obstacles or accessibility challenges first aid attendants may encounter at the workplace
  • Eliminate obstacles
  • Provide alternative means to access areas
  • Embed first aid attendants into crews
Areas where workers may be unable to communicate their need for first aid or assistance (e.g., where workers may work alone or in isolation, or in areas without access to phones or other means of communication)
  • Provide alternative means of communication
  • Assign workers to work with others
  • Provide regular check-ins (refer to sections 4.20.1 – 4.22 of the Regulation for more information)
Workplace is large and workers work over large areas Consider the number and distribution of first aid attendants and equipment to ensure timely response (10-minute walking time) to all areas of the workplace. Provide additional first aid supplies as necessary.
Where the employer expects first aid attendants to treat members of the public or others who may be present at the workplace, who were not counted in the number of workers used to determine minimum first aid requirementsEnsure the number of first aid attendants and procedures are sufficient to provide treatment to workers without undue delay
Language or cultural barriers between first aid attendants and injured workers Consider providing additional first aid attendants or additional training to existing attendants and/or workers to reduce perceived or actual barriers
Other hazardous areas that require specialized training or controls to accessProvide additional training or equipment to first aid attendants to enhance access to hazardous areas

Where barriers are identified, it is expected that employers will take all reasonable efforts to eliminate, reduce, or otherwise address those barriers through the provision of appropriate first aid equipment, procedures, and trained personnel.

  • Specialized equipment required for worker transportation and evacuation
    For less-accessible workplaces, employers are expected to ensure workers can be rescued from hazardous areas and safely moved to an area accessible to BCEHS personnel. Where emergency transportation or transport endorsement of first aid attendants is required by Schedule 3-A, employers should maintain equipment necessary to safely move an injured worker. This will normally include the ETV equipment listed in OHS Guideline G3.16(1) Emergency transportation unless alternative means of safe transport is provided.
  • The time that may be required to obtain transportation and to transport an injured worker to medical treatment and the methods of transportation available
    Employers must also consider known barriers that may affect BCEHS response time, or time to transport to a hospital such as:
    • Road or weather conditions that may make a workplace inaccessible to BCEHS or may prevent air transportation from flying.
    • Barriers between workplace and hospital or ambulance station (such as train crossings, lift bridges, temporary road closures, construction zones), if there is no other method of accessing the workplace and these could result in significant delays.
    • Hours of operation, doctor availability, hospital diversion protocols, or routine closures of BCEHS stations that would significantly impact transport time to hospital.

These factors may be temporary or permanent, but when they are known or reasonably foreseeable they should be factored into the employer's first aid assessment. "Reasonably foreseeable" includes those that are known to the employer or workers through previous experience or observation, or that are widely publicized in the news or social media outlets.

Where barriers to transport are identified, the employer should take all reasonable measures to eliminate or otherwise minimize the impact of these barriers on the time it may take to transport a worker to medical treatment. Measures may include:

  • Providing supplemental emergency transportation to safely transport an injured worker to hospital or to meet BCEHS enroute
  • Establishing alternative methods of accessing the workplace
  • Providing a higher level of first aid attendant and equipment to better manage injuries while waiting for BCEHS

First aid procedures should address known or reasonably foreseeable barriers to transport (e.g., in the event of a worker injury, consider hospital emergency room availability in transport decisions).

Documenting the first aid assessment
A written first aid assessment detailing the employer's consideration of the factors for both section 3.16(1)(a) and section 3.16(1)(b) must be available for every workplace. The employer's written assessment must document both the minimum first aid services required and any additional services provided to address the requirements under section 3.16(1)(b). When documenting additional factors under section 3.16(b), employers may group hazards and/or only document the factors that require additional supplies or equipment necessary to ensure prompt first aid or transport to medical treatment.

The assessment must not result in a level of first aid services lower than the mandatory minimums required by Schedule 3-A, except as provided in Step 2 in this guideline. WorkSafeBC has developed a first aid assessment worksheet that may be used to document the employer's first aid assessments. An online first aid assessment tool is also available.

First aid assessments for temporary work locations or for workers who are dispatched to various workplaces
Employers must consider how workers will receive first aid and be transported to medical care in the event of a serious injury, even when workers are working away from the employer's main location. This may mean coordinating first aid services with employers of other workplaces, or ensuring first aid services are available to respond to injuries that occur at temporary work locations.

Where workers perform similar tasks at many different locations throughout the day (e.g., delivery drivers, repair technicians, community care workers), employers may consider conducting a "task-based" first aid assessment that applies to multiple locations. Task-based assessments should only be used for tasks where the number of workers, nature and extent of risks, and other elements of the first aid assessment are similar. Task-based assessments are expected to be reviewed by worker health and safety representatives or joint health and safety committees, as applicable, prior to use.

Employers may also develop template assessment documents that enable workers to update the assessment with information specific to the workplace, as applicable.

G3.16(1) Minimum requirements for first aid equipment (formerly G3.16(1.1))

Issued September 6, 2018; Revised June 3, 2020; Editorial Revision May 31, 2021; Revised consequential to November 1, 2024 Regulatory Amendment

Regulatory excerpt
Section 3.16 of the Occupational Health and Safety Regulation ("Regulation") states:

(1) The type and quantity of equipment, supplies, facilities, first aid attendants and services referred to in subsection (1) must be no less than is required by Schedule 3-A.

An employer must provide for each workplace

(a) at least the equipment, supplies, facilities, first aid attendants and services required by Schedule 3-A, and

(b) any additional equipment, supplies, facilities, first aid attendants and services that are necessary to ensure that workers who suffer an injury at work can be

(i) promptly provided first aid, and

(ii) promptly transported to medical treatment.

Purpose of guideline
The purpose of this guideline is to outline the recommended type and quantity of equipment, supplies, and facilities as required by Schedule 3-A of the Regulation. An assessment under section 3.16(2) of the Regulation may indicate additional equipment. This may also involve ensuring additional training for the designated first aid attendant.

 

First aid kits

The kit contents are aligned with the Canadian Standards Association standard CSA Z1220-17 First aid kits for the workplace. This information is also available in a resource on worksafebc.com: First aid equipment, supplies, and facilities.

Note that all workplace first aid kit contents should be made of latex-free materials. They must also be kept clean, dry, ready for use, and readily accessible.

Sizes given here are approximate as exact sizing varies by supplier.

 

Personal first aid kit (based on CSA Z1220 Type 1: Personal first aid kit)

Description Quantity
Adhesive bandages, sterile, assorted sizes (standard strip, large fingertip, knuckle, large patch) 16
Gauze pad, sterile, individually wrapped, 7.6 × 7.6 cm (3 × 3 in.) 6
Conforming stretch bandage, relaxed length, individually wrapped, 5.1 cm × 1.8 m (2 in. × 2 yd.) 1 roll
Compress/pressure dressing with ties, sterile, 10.2 × 10.2 cm (4 × 4 in.) 2
Triangular bandage, cotton, with 2 safety pins, 101.6 × 101.6 × 142.2 cm (40 × 40 × 56 in.) 1
Adhesive tape, 2.5 cm × 2.3 m (1 in. × 2.5 yd.) 1 roll
Antiseptic wound cleansing towelette, individually wrapped 6
Hand/skin cleansing towelette, individually wrapped (or equivalent) 4
Examination gloves, disposable, medical grade, one-size, non-latex, powder free 2 pairs
Biohazard waste disposal bag (single use) 1
Splinter forceps or tweezers, fine point, stainless steel, minimum 11.4 cm (4.5 in.) 1
Contents list 1
Blank first aid records  
 

Basic first aid kit (based on CSA Z1220 Type 2: Basic first aid kit — Medium)

Description Quantity
Adhesive bandages, sterile, assorted sizes (standard strip, large fingertip, knuckle, large patch) 50
Gauze pad, sterile, individually wrapped, 7.6 × 7.6 cm (3 × 3 in.) 24
Abdominal pad, sterile, individually wrapped, 12.7 × 22.9 cm (5 × 9 in.) 2
Conforming stretch bandage, relaxed length, individually wrapped, 5.1 cm × 1.8 m (2 in. × 2 yd.) 2 rolls
Conforming stretch bandage, relaxed length, individually wrapped, 7.6 cm × 1.8 m (3 in. × 2 yd.) 2 rolls
Compress/pressure dressing with ties, sterile, 10.2 × 10.2 cm (4 × 4 in.) 4
Triangular bandage, cotton, with 2 safety pins, 101.6 × 101.6 × 142.2 cm (40 × 40 × 56 in.) 4
Adhesive tape, 2.5 cm (1 in.) 4.6 m
Antiseptic wound cleansing towelette, individually wrapped 50
Hand/skin cleansing towelette, individually wrapped (or equivalent) 12
CPR resuscitation barrier device with one-way valve (barrier type or pocket mask) 1
Examination gloves, disposable, medical grade, one-size, non-latex, powder free 8 pairs
Biohazard waste disposal bag (single use) 2
Bandage scissors, stainless steel, with angled, blunt tip, minimum 14 cm (5.5 in.) 1
Splinter forceps or tweezers, fine point, stainless steel, minimum 11.4 cm (4.5 in.) 1
Emergency blanket (aluminized, non-stretch polyester, minimum 132 × 213 cm (52 × 84 in.) 1
Arterial bleed tourniquet (windlass or ratcheting type) 1
Medical grade face-mask 6
Face shield or safety eyewear 2
Contents list 1
Blank first aid records  
Patient assessment charts (optional)  
 

Intermediate first aid kit (based on CSA Z1220 Type 3: Intermediate first aid kit — Medium)

Description Quantity
Adhesive bandages, sterile, assorted sizes (standard strip, large fingertip, knuckle, large patch) 50
Gauze pad, sterile, individually wrapped, 7.6 × 7.6 cm (3 × 3 in.) 24
Gauze pad, sterile, individually wrapped, 10.2 × 10.2 cm (4 × 4 in.) 12
Non-adherent dressing, sterile, individually wrapped, 5.1 × 7.6 cm (2 × 3 in.) 8
Abdominal pad, sterile, individually wrapped, 12.7 × 22.9 cm (5 × 9 in.) 2
Conforming stretch bandage, relaxed length, individually wrapped 5.1 cm × 1.8 m (2 in. × 2 yd.) 2 rolls
Conforming stretch bandage, relaxed length, individually wrapped, 7.6 cm × 1.8 m (3 in. × 2 yd.) 2 rolls
Compress/pressure dressing with ties, sterile, 10.2 × 10.2 cm (4 × 4 in.) 2
Compress/pressure dressing with ties, sterile, 15.2 × 15.2 cm (6 × 6 in.) 2
Triangular bandage, cotton, with 2 safety pins, 101.6 × 101.6 × 142.2 cm (40 × 40 × 56 in.) 4
Arterial bleed tourniquet (windlass, or ratcheting type) 1
Adhesive tape, 2.5 cm (1 in.) 4.6 m
Elastic support/compression bandage, 7.6 cm (3 in.) 2
Eye dressing pad, sterile, and eye shield with elastic strap 2 sets
Cold pack or equivalent 2
Antiseptic wound cleansing towelette, individually wrapped 50
Hand/skin cleansing towelette, individually wrapped (or equivalent) 12
A source of glucose as recommended by Diabetes Canada* 2 doses
CPR pocket mask with one-way valve 1
Examination gloves, disposable, medical grade, one-size, non-latex, powder free 8 pairs
Biohazard waste disposal bag (single use) 4
Bandage scissors, stainless steel, with angled, blunt tip, minimum 14 cm (5.5 in.) 1
Splinter forceps or tweezers, fine point, stainless steel, minimum 11.4 cm (4.5 in.) 1
Splint, padded, malleable, minimum size 10.2 × 61 cm (4 × 24 in.) 1
Emergency blanket, aluminized, non-stretch polyester, minimum 132 × 213 cm (52 × 84 in.) 2
Contents list 1
Medical grade face mask 6
Face shields or safety eyewear 2
Blank first aid records  
Patient assessment charts  

* Diabetes Canada considers a dose to be 15 g of carbohydrate. A dose can consist of:

  • 15 g of glucose in the form of glucose tablets
  • 15 mL (3 tsp.) or 3 packets of table sugar, dissolved in water
  • 5 cubes of sugar
  • 150 mL (2/3 cup) of juice or regular (non-diet) soft drink
  • 6 Life Saver candies or similar (1 piece = 2.5 g of carbohydrate)
  • 15 ml (1 tbsp.) of honey
 

Advanced first aid kit (based on CSA Z1220 Type 3: Intermediate first aid kit — medium, includes oxygen equipment)


Description Quantity
Adhesive bandages, sterile, assorted sizes (standard strip, large fingertip, knuckle, large patch) 50
Gauze pad, sterile, individually wrapped, 7.6 × 7.6 cm (3 × 3 in.) 24
Gauze pad, sterile, individually wrapped, 10.2 × 10.2 cm (4 × 4 in.) 12
Non-adherent dressing, sterile, individually wrapped, 5.1 × 7.6 cm (2 × 3 in.) 8
Abdominal pad, sterile, individually wrapped, 12.7 × 22.9 cm (5 × 9 in.) 2
Conforming stretch bandage, relaxed length, individually wrapped 5.1 cm × 1.8 m (2 in. × 2 yd.) 2 rolls
Conforming stretch bandage, relaxed length, individually wrapped, 7.6 cm × 1.8 m (3 in. × 2 yd.) 2 rolls
Compress/pressure dressing with ties, sterile, 10.2 × 10.2 cm (4 × 4 in.) 2
Compress/pressure dressing with ties, sterile, 15.2 × 15.2 cm (6 × 6 in.) 2
Triangular bandage, cotton, with 2 safety pins, 101.6 × 101.6 × 142.2 cm (40 × 40 × 56 in.) 4
Arterial bleed tourniquet (windlass, or ratcheting type). 1
Adhesive tape, 2.5 cm (1 in.) 4.6 m
Elastic support/compression bandage, 7.6 cm (3 in.) 2
Eye dressing pad, sterile, and eye shield with elastic strap 2 sets
Cold pack or equivalent 2
Antiseptic wound cleansing towelette, individually wrapped 50
Hand/skin cleansing towelette, individually wrapped (or equivalent) 12
A source of glucose as recommended by Diabetes Canada* 2 doses
CPR pocket mask with one-way valve 1
Examination gloves, disposable, medical grade, one-size, non-latex, powder free 8 pairs
Biohazard waste disposal bag (single use) 4
Bandage scissors, stainless steel, with angled, blunt tip, minimum 14 cm (5.5 in.) 1
Splinter forceps or tweezers, fine point, stainless steel, minimum 11.4 cm (4.5 in.) 1
Splint, padded, malleable, minimum size 10.2 × 61 cm (4 × 24 in.) 1
Emergency blanket, aluminized, non-stretch polyester, minimum 132 × 213 cm (52 × 84 in.) or woolen 2
Contents list 1
Medical grade face mask 6
Face shields or safety eyewear 2
Portable oxygen therapy unit consisting of a cylinder of compressed oxygen, a pressure regulator, a pressure gauge, a flow meter, a non-rebreathing mask, and a nasal cannula 1
Oropharyngeal airway kit 1
Manually operated self-inflating bag-valve mask with an oxygen reservoir 1
Digital pulse oximeter 1
Portable suction unit 1
Penlight or flashlight 1
Blank first aid records  
Patient assessment charts  

* Diabetes Canada considers a dose to be 15 g of carbohydrate. A dose can consist of:

  • 15 g of glucose in the form of glucose tablets
  • 15 mL (3 tsp.) or 3 packets of table sugar, dissolved in water
  • 5 cubes of sugar
  • 150 mL of juice or regular (non-diet) soft drink
  • 6 Life Saver candies or similar (1 piece = 2.5 g of carbohydrate)
  • 15 mL (1 tbsp.) of honey

First aid facilities

General recommendations for all first aid facilities

Location and access
A first aid facility should be located as near as practicable to the work area or areas it is to serve. It should be a room within a building or, if this is not practicable, a tent, vehicle, or other suitable structure.

The first aid facility should be designed and located for easy entrance to and exit from the facility for a worker requiring transportation by stretcher or alternative carrying device.

In remote areas, building a first aid facility may not be practicable. However, the facility should be at least of the same design and construction as workers' lodgings. If trailers are provided for workers' lodgings, a trailer should be provided for the first aid facility.

When a tent is used, it should adhere to the following:

  • Be of the same size and have the same equipment as a first aid room or dressing station, as appropriate
  • Be fitted with a non-porous floor that can be cleaned with soap and water
  • Have a source of heat that will not be a hazard when oxygen is in use and that will provide sufficient warmth for good patient care (maintaining body temperature)

A first aid facility may be locked to prevent theft and vandalism or for other appropriate reasons. If so, there must be effective means of immediate access during all working hours.

Utilities
The facility should be adequately ventilated, illuminated, and temperature controlled (heated and cooled) as required to maintain patient comfort. It should have a sink plumbed with hot and cold running water or, if this is not practicable, an alternative system for supplying fresh, potable water of a reasonable temperature. If showering may be a required treatment for chemical exposure, the facility should have a shower or have a shower facility as near as practicable. It may be impracticable to plumb a first aid facility in certain situations, such as where the facility is a trailer on a construction site or if the work is at a remote location.

One of the following alternative sources of water, with means to heat it, may be considered until a permanent source of water can be connected:

  • The facility has an internal tank able to hold a minimum of 45 litres (10 gallons) of fresh potable water that can be pumped into the facility's sink. The water in this tank must be changed daily, or changed weekly if treated for the prevention of contamination.
  • The facility is connected to a hose or water line from a fresh potable water outlet that can be pumped into the facility's sink.
  • The facility has an insulated container able to hold about 20 litres (5 gallons) of fresh potable water changed daily to prevent contamination.
  • A fresh water supply company provides fresh water in a bottle or jug attached to a hot and cold dispenser.

Other recommendations
Since the facility must be kept clean and sanitary, a non-porous floor covering is recommended.

The facility should have a notice conspicuously displayed outside the door or in the area, indicating how to call and where to find the first aid attendant, and if necessary, how to unlock and access the facility.

The first aid facility is also subject to the general requirements relating to workplace premises in the Regulation, such as sections 6.33 to 6.41 (biological agents) and sections 4.80.1 to 4.83 (environmental tobacco smoke).

Smoking is not permitted in a first aid facility, and "No Smoking" signs should be conspicuously posted.

Dressing station
A dressing station should be at least 4.2 square metres (48 sq. ft.), and have the following equipment and supplies:

Description Quantity
Blankets, woolen or similar 3
Refuse pail with lid 1
Bifocal magnifier with head strap, 12.5 cm focus 1
Eye cup 1
Bandage scissors, stainless steel, with angled, blunt tip, minimum 14 cm (5.5 in.) 1
Splinter forceps or tweezers, fine point, stainless steel, minimum 11.4 cm (4.5 in.) 1
Penlight or flashlight 1
Antiseptic wound cleansing towelette, individually wrapped 24
150 mL liquid soap 1
Cold packs or equivalent 2
Sterile adhesive dressing, assorted sizes, individually packaged 100
Sterile skin closures, individually packaged 24
Abdominal pad, sterile, individually wrapped, 20 × 25 cm (8 × 10 in.) 6
Abdominal pad, sterile, individually wrapped, 30 × 40 cm (12 × 16 in.) 3
Gauze sponges, 7.5 × 7.5 cm (3 × 3 in.) 100
Conforming stretch bandage, relaxed length, individually wrapped 5.1 cm × 1.8 m (2 in. × 2 yd.) 2 rolls
Conforming stretch bandage, relaxed length, individually wrapped, 7.6 cm × 1.8 m (3 in. × 2 yd.) 4 rolls
Gauze dressing sterile, individually wrapped, 7.6 × 7.6 cm (3 × 3 in.) 24
Gauze dressing sterile, individually wrapped, 10.2 × 10.2 cm (4 × 4 in.) 24
Compress/pressure dressing with ties, sterile, 15.2 × 15.2 cm (6 × 6 in.) 2
Adhesive crepe bandage 7.5 cm × 4.5 m (3 in. × 14.8 ft.) 1
Adhesive tape 2.5 cm (1 in. × 2.5 yd.) 4 rolls
Triangular bandage, cotton, with 2 safety pins, 101.6 × 101.6 × 142.2 cm (40 × 40 × 56 in.) 6
Splint: padded, malleable, minimum size 10.2 × 61 cm (4 × 24 in.) 1
Tubular finger bandage with applicator, 1.6 cm × 4.5 m (5/8 in. × 5 yd.) 1
Kidney basin 1
Wash basin 1
Cold instrument sterilizer with supply of non-rusting germicidal solution 1
Chair suitable for treating injured workers (with a non-porous surface or covered with non-porous material) 1
Blank first aid records  
Patient assessment charts  

Note: Where first aid kits are not readily accessible to the dressing station, additional PPE for first aid attendants and an additional CPR pocket mask with one-way valve should be provided in the first aid room.

First aid rooms
A first aid room should be at least 9.3 square metres (100 sq. ft.). It should have storage cupboards, counter space, and a toilet (or have a toilet facility as near as practicable). The following equipment and supplies should be included:

Description Quantity
Blankets, woolen or similar 3
Refuse pail with lid 1
Bifocal magnifier with head strap, 12.5 cm focus 1
Eye cup 1
Bandage scissors, stainless steel, with angled, blunt tip, minimum 14 cm (5.5 in.) 1
Splinter forceps or tweezers, fine point, stainless steel, minimum 11.4 cm (4.5 in.) 1
Plier type forceps, thin nosed, stainless steel, 15 cm (6 in.) 1
Penlight or flashlight 1
Antiseptic wound cleansing towelette, individually wrapped 36
150 mL liquid soap 1
Cold packs or equivalent 4
Sterile adhesive dressing, assorted sizes, individually packaged 100
Sterile skin closures, individually packaged 48
Abdominal pad, sterile, individually wrapped, 20 × 25 cm (8 × 10 in.) 6
Abdominal pad, sterile, individually wrapped, 30 × 40 cm (12 × 16 in.) 3
Gauze sponges, 7.5 × 7.5 cm (3 × 3 in.) 200
Conforming stretch bandage, relaxed length, individually wrapped 5.1 cm × 1.8 m (2 in. × 2 yd). 4 rolls
Conforming stretch bandage, relaxed length, individually wrapped, 7.6 cm × 1.8 m (3 in. × 2 yd.) 8 rolls
Gauze dressing sterile, individually wrapped, 7.6 × 7.6 cm (3 × 3 in.) 50
Gauze dressing sterile, individually wrapped, 10.2 × 10.2 cm (4 × 4 in.) 50
Compress/pressure dressing with ties, sterile, 15.2 × 15.2 cm (6 × 6 in.) 4
Adhesive crepe bandage 7.5 cm × 4.5 m (3 in. × 14.8 ft.) 2
Adhesive tape 2.5 cm (1 in.) 9 m or
2 × 4 m rolls
Triangular bandage, cotton, with 2 safety pins, 101.6 × 101.6 × 142.2 cm (40 × 40 × 56 in.) 6
Splint, padded, malleable, minimum size 10.2 × 61 cm (4 in. × 24 in.) 3
Tubular finger bandage with applicator, 1.6 cm × 4.5 m (5/8 in. × 5 yd.) 1
Kidney basin 1
Wash basin 1
Cold instrument sterilizer with supply of non-rusting germicidal solution 1
Chair suitable for treating injured workers (with a non-porous surface or covered with non-porous material) 1
Bed, approximately 2 m long × 75 cm wide, with a mattress having a non-porous surface or covered with a non-porous material 1
Pillow with non-porous surface or covered with non-porous materials 1
Portable urinal (if overnight care is required) 1
Bedpan (if overnight care is required) 1
Blank first aid records  
Patient assessment charts  

Note: Where first aid kits are not readily accessible to the first aid room, additional PPE for first aid attendants and an additional CPR pocket mask with one-way valve should be provided in the first aid room.

Using a first aid facility for purposes other than first aid
A first aid facility may be used for purposes other than first aid if the following exists:

  • It is immediately available for first aid treatment
  • The facility is not at a workplace more than 2 hours' surface travel from a hospital
  • The minimum floor area needed for first aid is maintained
  • Such use will neither impede the treatment of an injured worker nor pose a hazard to workers

Emergency transportation

General guidelines for emergency vehicles
Emergency vehicles used to transport workers must be designed, maintained, and operated in a safe manner in accordance with Part 17 of the Regulation. Emergency vehicles designed to operate on public roads may also be subject to requirements under other statutes and regulations.

Smoking is not permitted in emergency vehicles and a plainly visible "No Smoking" sign should be posted in the vehicle.

Location and access
Where a vehicle is needed to transport an injured worker, the vehicle should be immediately available for use and capable of being at the accident scene or location of pick-up within 10 minutes. It should be located where it will best serve the workers who are most likely to need an emergency vehicle.

The vehicle should be operated by someone other than the first aid attendant when an injured worker is being transported so that the attendant is able to provide treatment as needed.

Emergency transport vehicle (ETV) requirements

  • The ETV should be capable of traversing the area it is intended to serve.
  • It should have a minimum headroom of 1 metre (3.3 feet).
  • It must provide protection from natural elements and dust.
  • It should provide warmth and cooling sufficient for good care for the injured worker, with the patient compartment able to maintain normal body temperature.
  • The source of heat must not be a hazard to the occupants of the vehicle when oxygen is in use.
  • It must have effective voice communication between the operator and the attendant in the treatment area of the vehicle.
  • It should have a means of effective communication with the scene of an accident. For example:
    • The driver has a two-way radio that has a direct link with another two-way radio at the scene of the injured or ill worker.
    • The driver has a two-way radio that has a link with the employer's central dispatch centre, which has voice communication via a radio or satellite phone with workers at the scene.
    • In areas with good coverage, cell phones may be used.
  • It should have effective communication with the hospital. For example:
    • The driver has a two-way radio that has a direct link with the hospital or BC Emergency Health Services (BCEHS).
    • A radio or satellite telephone in the vehicle can contact the hospital or BCEHS directly.
    • A two-way radio or satellite telephone in the vehicle has a link with the employer's central dispatch centre, which has voice communication via a telephone or radiotelephone with the hospital or BCEHS.
    • The emergency vehicle is accompanied to the hospital by another vehicle that is equipped with a radio or satellite telephone or two-way radio that can contact the hospital directly and its driver can communicate with the emergency vehicle.
    • In areas with good coverage, cell phones may be used.

In addition to the applicable first aid kit, an ETV should also contain the following:

Description Quantity
Set of hard cervical collars covering all adult sizes (or 2 adjustable hard cervical collars), plus a head immobilizer 1
Commercial lifting device with handholds, and securing straps to secure an injured worker 1
Stretcher, basket stretcher, or other equipment appropriate for the worksite terrain to facilitate the transport of an injured worker — equipment should have retainer straps and a suitable mattress or padding 1
Blankets — should be wool or similar fabric to ensure blankets can be used for padding and securing the patient as required 6
Lower limb splints, minimum 1 m in length with suitable padding 2
Vomitus bags 2
Cotton triangular bandages or other equipment to support limb and patient immobilization (such as quick straps) 6

 

Industrial ambulance and mobile treatment centres

Industrial ambulance
In addition to the general recommendations for an ETV, an industrial ambulance should also have the following:

  • Be used only for first aid treatment and transportation of injured workers, under the direction of the first aid attendant
  • Be capable of accommodating at least two workers on stretchers
  • Have adequate lighting in the patient compartment, allowing the first aid attendant to see and assess the injured or ill worker and complete documentation without the use of a flashlight
  • Contain a roll cot properly secured and cushioned against excessive jarring

Mobile treatment centre (MTC)
An MTC is an industrial ambulance that also has the following:

  • A sink with running water or, if this is not practicable, an alternative system for supplying fresh, potable water
  • Minimum headroom of 1.8 metres (6 feet) in the treatment area, sufficient for the first aid attendant to treat the injured or ill worker
  • Dressing station equipment

As a result of an employer's first aid assessment, an MTC may be used in place of a first aid facility and emergency vehicle. When using an MTC in place of a dressing station or first aid room, the MTC should contain the same first aid equipment as outlined for those facilities. Where the workplace is more than 2 hours' surface travel time from a hospital, another vehicle suitable for transporting an injured worker (ETV or industrial ambulance) should also be provided.

It is not recommended to use an MTC as a first aid facility when the workplace provides overnight accommodation.

BCEHS ambulance as emergency transport

For rescue operations or other coordinated emergency response, a BCEHS ambulance is an acceptable alternative for an emergency transportation vehicle, if it is present at the workplace and available to transport injured workers.

G3.16(1)-2 Hospital and acute care facilities (formerly G3.16(1.2))

Issued December 15, 2017; Editorial Revision November 1, 2024

Regulatory excerpt
Section 3.16(1) of the OHS Regulation ("Regulation") states:

(1) An employer must provide for each workplace

(a) at least the equipment, supplies, facilities, first aid attendants and services required by Schedule 3-A, and

(b) any additional equipment, supplies, facilities, first aid attendants and services that are necessary to ensure that workers who suffer an injury at work can be

(i) promptly provided first aid, and

(ii) promptly transported to medical treatment.

Purpose of guideline
The purpose of this guideline is to outline the requirements that will allow an acute care facility or hospital to use the emergency department area or, in the case of a diagnostic and treatment centre, the emergency resuscitation area, as a workplace first aid facility acceptable to WorkSafeBC.

Requirements
An acute care health facility with an emergency department area or, in the case of a diagnostic and treatment centre, the emergency resuscitation area, may designate that area as the workplace first aid facility (dressing station or first aid room as required), provided that an assessment is conducted and recorded to ensure the following:

  • Prompt access to first aid services is available to all workers at all times (regardless of public wait times or triage issues)
  • Confidentiality of first aid records is maintained
  • The emergency area has at least one sink plumbed with hot and cold water within easy access of the patient care area
  • Toilet facilities are located in or close to the emergency area for quick and easy access
  • First aid procedures clarify how an injured worker who requires transport is to be moved from the location of injury to the designated treatment area. For example:
    • Contacting the BC Emergency Health Services (BC Ambulance Service) for transport within the facility, or
    • Ensuring injured workers are transported using appropriate equipment, by workers who are trained in patient handling and transport.

G3.16(2)-2 Automated external defibrillator (AED)

Issued September 6, 2018; Retired November 1, 2024

G3.16(3) Reviewing first aid assessments

Issued consequential to November 1, 2024 Regulatory Amendment

Regulatory excerpt
Section 3.16(3) of the OHS Regulation ("Regulation") states:

The employer must review and update the assessment under subsection (2)

(a) within 12 months after the previous assessment or review, and

(b) whenever a significant change affecting the assessment occurs in the employer's operations.

Purpose of guideline
The purpose of this guideline is to provide guidance on what changes would be considered "significant" for the purpose of triggering a review of a first aid assessment.

Reviewing first aid assessments
Section 3.16(3) requires first aid assessments to be reviewed and updated every 12 months or whenever a significant change affecting the assessment occurs.

Significant changes in the employer's operations that would require an employer to review and update the first aid assessment include:

  • Changes in the maximum number of workers present at the workplace
  • The class of the workplace changes (accessibility or remoteness changes)
  • The nature and extent of risks and hazards in the workplace changes through the introduction of new or different equipment, processes, tasks, or workplace conditions
  • WorkSafeBC updates the hazard rating assigned to the employer's classification unit
  • Where changes to barriers or routes are identified that may affect first aid response, transportation requirements, or BCEHS response or travel time

Employers should record the date when a first aid assessment is reviewed and who is involved in the review process so compliance with the requirements of this section can be verified. If changes are required following the review, a new assessment document should be completed in consultation with workers.

G3.16(3.1) Involving workers in first aid assessment

Issued consequential to November 1, 2024 Regulatory Amendment

Regulatory excerpt
Section 3.16(3.1) of the OHS Regulation ("Regulation") states:

An assessment under subsection (2) must be prepared, reviewed and updated in consultation with the joint committee or the worker health and safety representative, as applicable.

Purpose of guideline
The purpose of this guideline is to provide direction to employers on involving workers in preparation and review of first aid assessments.

Involving workers in first aid assessments
Section 3.16(3.1) requires first aid assessments to be prepared, reviewed, and updated in consultation with the joint health and safety committee or worker health and safety representative.

Workers who perform work are in the best position to identify hazards and risks associated with the tasks being performed, inform the employer of "near-miss" incidents that have occurred in the past, and identify potential challenges that may be experienced when accessing the workplace. As such, employers should encourage meaningful involvement of the joint committee or worker representative in conducting first aid assessments to establish the appropriate level of first aid equipment, training, and supplies.

Employers can enhance worker participation in conducting first aid assessment by:

  • Including the joint committee or worker representatives in workplace inspections and walk-through surveys to identify risks and hazards that may affect first aid assessments.
  • Providing the joint committee or representative with information on past injuries and incidents, incident response, and drills to assist them in evaluating the effectiveness of current procedures and services.

Where a workplace is required to have a joint committee (20 or more workers, or where required by order) or worker health and safety representative (more than 9 but fewer than 20 workers), these parties must be consulted in the development and review of first aid assessments. Where these parties are not familiar with the workplace or hazards being assessed, it may also be necessary to seek the input of other workers who have this knowledge. While completing the first aid assessment with the direct involvement of worker representatives is the preferred method of involvement, consultation with joint committees or worker representative may take various forms to accommodate operational requirements. Some options for consultation may include:

  • Engage the joint committee or worker representative in developing task-specific assessments for common jobs performed by workers (as relevant).
  • Develop a process to have the joint committee or worker representative regularly review first aid assessments conducted by crews and provide feedback on any concerns noted.
  • Explore options for joint committee members or worker representatives to participate in assessments remotely by telephone or video call.
  • Have joint committees designate alternative workers to assist the employer in conducting first aid assessments on the committee's behalf. (If this is done, it should be documented in the joint committee's terms of reference and a process for training and reporting back to the joint committee established).

Small workplaces without a joint committee or designated worker health and safety representative
Smaller workplaces should also involve workers in the first aid assessment process. Worker input on assessments can be obtained during regular monthly meetings with workers (as required by section 3.2 of the Regulation), as part of a job safety analysis, or during other meetings (e.g., tailgate meetings, toolbox talks, pre-job safety meetings).

G3.17 Developing and implementing first aid procedures

Issued March 30, 2004; Editorial Revision September 6, 2018; Revised consequential to November 1, 2024 Regulatory Amendment

Regulatory excerpt
Section 3.17 of the Occupational Health and Safety Regulation ("Regulation") states:

(1) The employer must keep up-to-date written procedures for providing first aid at the workplace including

(a) the equipment, supplies, facilities, first aid attendants and services available,

(b) the location of, and how to call for, first aid,

(c) how the first aid attendant is to respond to a call for first aid,

(c.1) if there are any barriers to first aid being provided to injured workers, how injured workers will be accessed and moved,how the first aid attendant is to respond to a call for first aid,

(d) the authority of the first aid attendant over the treatment of injured workers and the responsibility of the employer to report injuries to the Board,

(e.1) if emergency transportation is required by section 3 of Schedule 3-A, the location of the method of emergency transportation, and

(e) who is to call for transportation for the injured worker, and the methods of transportation and calling,

(f) prearranged routes in and out of the workplace and to medical treatment.

(2) The employer must post the procedures conspicuously in suitable locations throughout the workplace or, if posting is not practicable, the employer must adopt other measures to ensure that the information is effectively communicated to workers.

(3) The first aid attendant and all other persons authorized to call for transportation for injured workers must be trained in the procedures.

Purpose of guideline
The purpose of this guideline is to provide additional information on the development and implementation of written first aid procedures.

First aid procedures
Written procedures must include the information required by section 3.17(1) of the Regulation:

  • Equipment, supplies, facilities, first aid attendants, and services available

Procedures should include the names of first aid attendants, where practicable, and their first aid certification level, as well as a description of first aid equipment and supplies available at the worksite.

  • Coordination of multiple first aid attendants

Some workplaces may require multiple first aid attendants. The purpose of multiple attendants is to ensure adequate first aid coverage and response to major incidents. When multiple designated attendants are present, the following guidance should be considered and incorporated in the written procedures:

    • In workplaces where first aid attendants have different levels of certification, procedures should state that the designated attendant with the higher certification should be the lead attendant for serious incidents and serious injuries. For minor injuries, any designated attendant may provide care and complete the required documentation. Lower level attendants should consult with the higher level attendant to ensure that the higher level attendant has no additional treatment options to offer the injured worker prior to discharge.
    • For work locations with multiple attendants with the same level of certification, procedures should include instructions on how to determine which attendant will be the lead attendant for major events, serious incidents, or serious injuries (for example, person who has been attendant for longest, first on scene, etc.).
    • Where a workplace has multiple first aid attendants, procedures should identify how attendants are to respond (for example, attendants working and responding on different floors of a building). For major events, serious incidents, and serious injuries, the employer should consider a procedure to have multiple designated attendants respond to ensure optimal first aid treatment to injured workers.
    • Employers must consider the requirements of section 3.21(3) when developing response procedures. Once care is initiated, an attendant cannot hand off care to an attendant with a lower level of certification.
  • The location of, and how to call for, first aid

Procedures should instruct workers on how to obtain first aid for both minor injuries and serious injuries. Procedures should also include instructions on the expected response of first aid attendants when it may be necessary to either transport the injured worker or request emergency services. The location of first aid equipment and supplies must be included in the procedures; a map is sometimes helpful for this purpose.

Methods of summoning first aid attendants may include whistles, sirens, lights, pagers, two-way radios, or portable or cell phones that a first aid attendant would see or hear and that would enable the first aid attendant to know where to respond.

  • Instructions on how the first aid attendant is to respond to a call for first aid

In many workplaces, first aid attendants perform other tasks in addition to their duties as first aid attendants. If any procedures are required to enable the first aid attendant to leave their assigned duties, those should be included in the first aid procedures.

  • Authority of the first aid attendant over the treatment of injured workers

First aid procedures should state that the first aid attendant is in charge of the first aid management of injured workers until responsibility of care is handed off to pre-hospital emergency medical personnel, medical aid (i.e., walk-in clinic or hospital), or a person with higher or equivalent first aid certification, or the first aid attendant has determined the injured worker may return to work (refer to OHS Guideline G3.21(3) for additional information). Workers have the right to refuse medical treatment (including first aid); however, an injured worker should be advised of the potential consequences of refusing care, and their refusal should be documented.

Supervisory personnel may not overrule a first aid attendant's decisions regarding first aid and the need for medical attention. This includes decisions on:

    • The necessity of transporting the worker to hospital
    • The method of transportation
    • The necessity of accompanying the injured worker during transportation
  • Responsibility of the employer to report injuries to WorkSafeBC

Section 150 of the Workers Compensation Act requires that employers report work-related injuries or illnesses to WorkSafeBC. To ensure these requirements are met, first aid procedures should instruct workers to report all work related injuries or illnesses to their supervisor and/or to the first aid attendant — regardless of whether or not they wish to receive treatment (refer to OHS Guideline G3.19 for additional information).

  • Instructions on how injured workers will be accessed and moved to an area accessible to BCEHS

Where the workplace (or areas of the workplace) are not accessible to BCEHS attendants, first aid procedures should detail equipment and personnel required to access and move an injured worker to an accessible location. For workplaces that have developed separate rescue procedures for less-accessible areas, first aid procedures may reference those. This element is not required if all of areas of the workplace are accessible to BCEHS.

  • Procedures for transporting an injured worker to medical services

First aid attendants receive training on when to refer workers to medical aid. First aid procedures should include instruction for:

    • How an injured worker will be transported to hospital or medical services (e.g., walk-in clinic) if the worker is ambulatory and their condition in stable and not life-threatening
    • How an injured worker will be transported to hospital if the worker is not ambulatory, or their condition is unstable or life-threatening (criteria for rapid transport is included in Appendix G of WorkSafeBC's jurisprudence package)

Methods of transportation may include a taxi or ride-hail, or being driven by a co-worker in a company or other vehicle that is insured, maintained, and inspected for business use. Employers retain responsibility for ensuring injured workers are safely transported without undue delay, and must be able to show due diligence in this regard.

In addition to identifying the mode of transportation to be used, procedures should also include the following information:

    • Who is responsible for arranging transportation for the injured worker
    • Directions to the nearest hospital and non-emergency medical treatment facility
    • Instructions for using equipment or procedures that may be used to safely move an injured worker to an area accessible by BCEHS (if applicable)
    • Information BCEHS may require to access the workplace
    • The location of emergency transportation, as applicable
    • Who will communicate with the worker's emergency contact and what information may be shared
  • Procedures for transporting a worker from remote workplaces

In remote workplaces — where BCEHS ambulance services may be significantly delayed, or where the nearest medical facility available to treat workers is more than two hours away from the workplace (considering hospital bypass protocols that may be in place) — employers should consider providing alternative or supplementary methods of emergency transport for seriously injured workers, where crew size makes this practicable. This may mean employers provide and maintain a vehicle meeting the requirements of Schedule 3-A section 6, or arrange for the availability of emergency air transportation (refer to OHS Guideline OHS Guideline G3.17 for additional information on air transport). This procedure is only required for remote work locations.

  • Maintaining first aid services

Procedures should also include roles and responsibilities for ensuring appropriate first aid services are maintained and available to the workplace. This may include assigning responsibilities for:

    • Scheduling and assigning first aid attendants to ensure adequate coverage for each shift
    • Managing work or obtaining alternative first aid services in the event of an unplanned absence of a first aid attendant
    • Tracking and scheduling recertification of first aid attendants, and replacing them when they are absent or leave the employer or assigned work location
    • Regularly inspecting first aid supplies and equipment and replenishing supplies as they are used
    • Inspecting and maintaining emergency transportation vehicles
  • Ensuring workplace first aid programs are inclusive of all workers

Workers seeking first aid treatment have the right to fair and equitable treatment by first aid attendants. Employers are responsible for ensuring that all workers are treated with respect and without discrimination, including both those seeking first aid, and those providing first aid services.

Training first aid attendants and other workers in the principles and practices of equity, diversity, and inclusion (EDI), and integrating these principles into an employer's first aid program, can enhance the effectiveness and inclusivity of the program. The following are some examples how EDI principles may be considered when developing or enhancing a first aid program:

    • Equipment — Ensure that the equipment available, especially personal protective equipment (PPE), is suitable for workers of various sizes. For example, first aid kits often come with large-sized gloves, which may not fit all first attendants.
    • Accessibility — Ensure that signage and written procedures are provided in languages accessible to the workforce. Develop processes to bridge language gaps or other barriers between first aid attendants and the workforce they support.
    • Worker engagement — Support processes to routinely gather feedback from all workers, and make enhancements to the first aid program accordingly.

More information on EDI principles and practices can be found in the Employment equity toolkit from the BC's Office of the Human Rights Commissioner.

Training workers on first aid procedures
Training workers on first aid procedures is required as part of new worker orientation (refer to section 3.23(h) of the Regulation) and procedures should be regularly reviewed with workers to ensure they are understood by all.

G3.17(2) Communicating first aid procedures to workers

Issued consequential to November 1, 2024 Regulatory Amendment

Regulatory excerpt
Section 3.17(2) of the OHS Regulation ("Regulation") states:

(2) The employer must post the procedures conspicuously in suitable locations throughout the workplace or, if posting is not practicable, the employer must adopt other measures to ensure that the information is effectively communicated to workers.

Purpose of guideline
The purpose of this guideline is to provide examples of other measures to ensure information is effectively communicated to workers.

Other means of communicating first aid procedures
It is important for all workers to understand the employer's first aid procedures and be able to easily access these procedures for reference in the event of an incident involving injury to a worker. Where practicable, first aid procedures should be physically printed and posted throughout the workplace. However, on temporary worksites or where workers work away from the head office, posting procedures may not be the most effective means of ensuring workers read, understand, and have quick access to first aid procedures.

Other methods of making procedures readily accessible to workers may include:

  • For workers who use regularly use cell phones to communicate with the workplace, provide procedures by QR code, website, app, or other mobile-friendly platform.
  • For office-based workers, or workers who have ready access to a computer, procedures may be made available on an intranet or shared drive. Be sure workers are trained on how to find first aid procedures and that they can be found quickly. Confirm this as part of drill and/or workplace inspections.
  • For mobile workers, consider providing copies of first aid procedures in vehicles. Include a confirmation of procedure documents on vehicle checklists or inspections.
  • Include copies of first aid procedures in first aid kits or with other first aid supplies or equipment.

Involve workers in the selection of communication methods that will work best for the workforce. A combination of methods may be needed to ensure first aid procedures have been effectively communicated to all workers.

Construction projects and multiple-employer workplaces may have first aid procedures available in the first aid room.

Translation of first aid procedures
Employers are responsible for ensuring workers have access to and understand workplace health and safety information. Employers with workers who are not fluent in English should consider having first aid procedures and other relevant information translated into workers' primary language(s) where necessary.

G3.17(4) Drills

Issued consequential to November 1, 2024 Regulatory Amendment

Regulatory excerpt
Section 3.17(4) of the OHS Regulation ("Regulation") states:

(4) At least once each year and whenever the procedures change, the employer must ensure that drills are conducted to ensure that

(b) the procedures are effective, and

(b) workers, first aid attendants and other persons referred to in subsection (3) are capable of fulfilling their roles and responsibilities.

Purpose of guideline
The purpose of this guideline is to provide guidance around the requirement for first aid drills, and what factors should be considered when designing drills.

Drills
Drills for first aid provide the employer and workers with an opportunity to test the effectiveness of first aid procedures. Drills provide workplace parties with a chance to practice their roles and responsibilities, which helps to ensure an effective response in the event of a real emergency.

Drills also provide an opportunity to identify and resolve potential challenges or deficiencies in the employer's written first aid procedures.

Procedures and processes that should be assessed during first aid drills include:

  • The ability of first aid attendants or other workers to access equipment, supplies, and first aid facilities
  • Workers' familiarity with how to call for first aid and the location of first aid equipment
  • How effectively the first aid attendant(s) can be summoned and respond to both minor and serious injuries
  • How effectively an injured worker can be accessed and moved, and if there are any barriers present in the workplace
  • How effectively an injured worker can be prepared (packaged) and transported to an area accessible to BC Emergency Health Services (BCEHS), if required
  • Whether first aid attendants are familiar with documentation and reporting requirements

A first aid drill should include mock scenarios that support the evaluation of the effectiveness of the procedures listed above. If the workplace requires first aid equipment and procedures that exceed the minimum requirements of Schedule 3-A, those procedures should be incorporated into the annual drill.

BCEHS should not be contacted for the purpose of conducting first aid drills. Information on what to expect when calling 911 that can be incorporated into drills is available on the BCEHS website.

Worker safety during drills
Drills should reasonably approximate the expected response to an incident requiring first aid, up to the point of transport to hospital or medical aid. Drills should be designed in such a way that they do not pose an undue hazard to workers, first aid attendants participating in the drill, or the public. Where necessary to ensure worker safety, dummies may be used to simulate injured workers when testing procedures for transporting an injured worker to an ETV or area accessible to BCEHS. If a drill of a particular first aid procedure poses an undue hazard to workers or others, a tabletop exercise may be used to supplement drill activities, if it will allow for an effective evaluation of the employers' procedures.

Post-drill
The results of the drill and any subsequent changes to first aid procedures should be shared with all first aid attendants, as well as with the joint health and safety committee or worker health and safety representative as applicable.

When to conduct drills
Drills should be conducted as soon as practicable following the implementation of procedures, and thereafter at least annually.

Drills must also be conducted when there are substantive changes to written first aid procedures. Examples of procedural changes that will generally meet the criteria of "substantive" include:

  • Change in required transportation methods (e.g., taxi to ETV)
  • Substantial change in the method for summoning the designated first aid attendant (e.g., switching from two-way radio to a flashing light)
  • Change in the workplace class (e.g., class 2 - remote to class 3 - less-accessible)
  • Change to the level of first aid certification required (e.g., basic to advanced)
  • Change to rescue procedures that affect first aid procedures

Changes that would not generally be considered substantial include:

  • First aid procedures that are the same, but with varied locations, for medical aid (i.e., walk-in clinic or hospital)
  • Changes to the location of the closest ambulance station without impacting the workplace class
  • Variations in who is acting as designated first aid attendant

Workplace and workforce considerations
The following table provides guidance on when drills should be conducted based on the characteristics of the workplace or workforce.

Workplace characteristicsDrill considerations
Single or multiple employer* fixed location
  • Annually at each fixed location, and when procedures change
Single or multiple employer* working at various temporary locations**
  • Annual drill at one location, provided procedures remain substantively the same
  • If procedures vary substantially between locations, then multiple drills will be required

*For multiple-employer locations, drills should be initiated by the prime contractor unless there are other arrangements made in writing
** For the purpose of conducting drills, a temporary location will be considered any location where workers are located for less than a year.

Note: Reviewing a real incident requiring first aid will not generally be considered an acceptable alternative to a drill as this practice may discourage the identification of deficiencies and/or introduce privacy or other concerns for injured workers, first aid attendants, and employers.

Documenting first aid drills
Employers should maintain drill records to establish compliance with the requirements of section 3.17(4) of the Regulation. Drill records should contain the following information:

  • Date and time of drill
  • Names and roles of participants
  • Brief summary of scenario tested
  • Summary of observations and outcomes, including any deficiencies identified
  • Any corrective actions taken

If significant deficiencies are observed, or the drill cannot be conducted as intended, employers should address any deficiencies and perform the drill again, if procedures change significantly.

G3.17.1 Air transportation

Issued September 6, 2018; Revised consequential to November 1, 2024 Regulatory Amendment

Regulatory excerpt
Section 3.17.1 of the OHS Regulation ("Regulation") states:

If air transportation is the primary or only method for transporting an injured worker, all of the following requirements must be met:

(a) before the start of operations in a workplace, arrangements must be made with an air service to ensure that

(i) an appropriate aircraft is reasonably available to the workplace during those operations, and;

(ii) without limiting subparagraph (i), there is at least

(A) one stretcher in the aircraft, or

(B) one stretcher, at the workplace, that is compatible with the aircraft;

(b) the arrangements in paragraph (a) must include procedures for

(i) the employer to determine the availability of appropriate aircraft before the start of each work day, and

(ii) the air service to notify the employer if an appropriate aircraft ceases to be available;

(c) a system must be provided that enables the pilot of the aircraft and the first aid attendant attending to an injured worker to communicate at all times when the aircraft is in transit to the location of the injured worker and during transport of the injured worker to medical treatment.

Purpose of guideline
The purpose of this guideline is to outline the arrangements required for air transport of injured or ill workers.

Air transport
If air transport is the only reasonably means of accessing the work location, employers must arrange for emergency air transport for seriously injured workers. Employers should also plan to use air transport as the primary method of transporting a seriously injured worker to hospital if air transport is the primary means of accessing the work location or when the surface travel time to hospital is greater than two hours.

If air transport is the method used to transport an injured worker to medical treatment, the following arrangements and equipment are recommended:

  • A list of radio frequencies to be used between the air carrier and the workplace should be included in the written procedures required by section 3.17(1) of the Regulation.
  • The coordinates of the workplace — or another method to determine and communicate the coordinates of the workplace to the air carrier — should be included in the written procedures.
  • First aid equipment should be suitable for the aircraft to be used, including a stretcher or lifting device that will fit in the aircraft and that does not allow movement or excessive jarring of the injured or ill worker during air transport. Employers are responsible for ensuring that first aid attendants are properly trained in the use of the equipment.
  • Ensure an appropriate landing spot for the aircraft exists that will not endanger the pilot or people on the ground, unless provisions are in place for long-line extraction.
  • Ensure all persons who may be involved in the loading of an injured person into an aircraft (not just first aid attendants) are adequately trained in the procedures associated with that activity.

Refer to the WorkSafeBC bulletin Air evacuation in forestry operations for additional considerations.

Where air transportation may not be readily available at all times (such as during poor weather conditions, where there is lack of suitable landing site, or when air transport may be temporarily unavailable), employers should develop alternative land transport plans wherever practicable. In determining which method of transport should be used to transport seriously injured workers to medical care when both are available, air transportation should be used if it is likely to save 30 minutes or more in total transport time. The decision on which method of transport should be used rests with the first aid attendant, taking into account risks and benefits for the injured or ill worker.

If air transportation is the only method of transport, employers should avoid conducting high-risk work when air transportation is unavailable.

G3.18(1) Communications

Issued March 30, 2004; Editorial Revision September 6, 2018

Section 3.18(1) of the Occupational Health and Safety Regulation ("Regulation") states:

(1) The employer must provide an effective means for

(a) communication between the first aid attendant and the workers served, and

(b) the first aid attendant to call for assistance.

Purpose of guideline
The purpose of this guideline is to outline suitable means of communication between the first aid attendant and workers.

Effective communication
There is an "effective means" of communication if workers throughout the workplace know how to alert the first aid attendant that service is required. That system could consist of a whistle, siren, series of lights, pager, two-way radios, or portable phones that the first aid attendant would see or hear and that would enable the first aid attendant to know where to respond.

Assistance
"Assistance" in section 3.18(1)(b) may include assistance from other workers, the BC Ambulance Service, or another ambulance service acceptable to WorkSafeBC.

G3.18(2) Availability of first aid attendant

Issued March 30, 2004; Editorial Revision September 6, 2018; Editorial Revision consequential to November 1, 2024 Regulatory Amendment

Section 3.18(2) of the Occupational Health and Safety Regulation ("Regulation") states:

The employer must not assign, and the first aid attendant must not undertake, employment activities that will interfere with the attendant's ability to receive and respond to a request for first aid.

Purpose of guideline
This guideline discusses how to ensure that the first aid attendant is available to render first aid promptly, as required by sections 3.16(1) and 3.18(2) of the Regulation.

Availability
In order to provide effective treatment, the equipment, facilities, and attendant must be accessible and first aid must be administered to the worker as soon as practicable after the injury or illness, in accordance with the practices and standards found in the first aid attendant's training program.

The following principles apply in determining whether the first aid service has been properly provided:

  • A first aid attendant should actually be present in the area served, during all working hours. This includes periods such as lunch or coffee breaks when workers are on shift and at the workplace but not actually working.
  • When multiple attendants are required by Schedule 3-A, it is expected that the required number of first aid attendants will normally be present in the workplace during all working hours covered by the first aid assessment. First aid attendants can provide cross-coverage for scheduled breaks.
  • First aid attendants, equipment, and facilities must be ready to receive the injured worker or to depart to where the worker is situated without delay, usually within 3 to 5 minutes of being summoned. (This allows the first aid attendant time to clean up as needed, either take off coveralls or put on clean coveralls, and obtain the first aid kit.)
  • The location of the central first aid service should be readily accessible. A service will be readily accessible where it is within 10 minutes' walking time (or driving time, where vehicles are normally used for general movement within the workplace) for all workers in a workplace. Alternatively, the service is readily accessible where the first aid attendant can reach injured workers within 10 minutes' walking time (or driving time) to render first aid.

Backup for absent first aid attendant
Absences from the workplace by first aid attendants may be planned (such as vacations or medical appointments) or unplanned (such as travelling with an injured worker to hospital or being absent because of sickness). Since it is foreseeable that planned and unplanned absences will occur, the employer will be expected to have a procedure for dealing with them.

If a first aid attendant is unexpectedly absent, an employer is expected to have a replacement first aid attendant in place within half a shift. If no first aid attendant is available due to unplanned absence, employers should avoid conducting high-risk work at that time. For workplaces that require first aid attendants with different levels of certification, high-risk work should be avoided when the first aid attendant with the higher level of certification is absent.

G3.19 First aid records

Issued March 30, 2004; Revised March 5, 2013; Editorial Revision September 6, 2018; Editorial Revision November 1, 2024

Regulatory excerpt
Section 3.19 of the OHS Regulation ("Regulation") states:

(1) The employer must maintain at the workplace, in a form acceptable to the Board, a record of all injuries and exposures to contaminants covered by this Regulation that are reported or treated.

(2) First aid records must be kept for at least 3 years.

(3) First aid records are to be kept confidential and may not be disclosed except as permitted by this Regulation or otherwise permitted by law.

(4) First aid records must be available for inspection by an officer of the Board.

(5) Workers may request or authorize access to their first aid records for any treatment or report about themselves.

Purpose of guideline
This guideline outlines what form of record-keeping is acceptable to WorkSafeBC and what access to records is needed.

Acceptable record-keeping
Records containing the following information are acceptable to WorkSafeBC:

  • The full name and occupation of the worker
  • The date and time of injury or report of exposure or illness
  • The date and time the injury, exposure, disease, or illness was reported to the employer or employer's representative
  • The names of witnesses
  • A description of how the injury, exposure, disease, or illness occurred
  • A description of the nature of the injury, exposure, disease, or illness
  • A description of the treatment given and any arrangements made relating to the worker (e.g., return to work, medical aid, ambulance, follow-up)
  • A description of any subsequent treatment given for the same injury, exposure, disease, or illness
  • The signature or equivalent of the attendant or person giving first aid, and if possible, the signature of the worker receiving treatment

A first aid record form is available on worksafebc.com. Employers do not have to use this form as long as the records they use capture the required information.

Revising first aid records
First aid records must be completed as thoroughly as possible by a first aid attendant as soon as practicable after completing treatment. In small workplaces that do not require a first aid attendant, or when workers are injured away from the workplace (if the worker does not receive treatment from a first aid attendant), a first aid record may be completed by another person who administers care, or a supervisor. First aid records should not be revised or updated by anyone other than the person who created the record, except to add administrative information that was unavailable at the time of the incident. Any revisions made to first aid records should be made in a clear and traceable way (e.g., single cross-out with change initialed).

Access to records
Only people who have a legitimate business need to review first aid records may have access. For example this may include the following:

  • A worker's direct supervisor
  • The injured worker, or a designated representative (access to their own records only)
  • A person designated by the employer to manage or audit health and safety, compensation claims, and/or return-to-work programs at the workplace
  • First aid attendants at the workplace
  • Prime contractors, if required for the purpose of coordinating health and safety of the workplace
  • A WorkSafeBC prevention officer

Where a person is entitled to access first aid records, access may not extend to all records. First aid records should be treated as personal medical information, and anyone accessing these records must keep the information confidential in accordance with applicable privacy legislation. Access is limited to the minimum information necessary to satisfy the purpose for which access is required — for example, if access is required to investigate a claim for compensation, it would be limited to the records of the individual making the claim.

Joint committee members and worker health and safety representatives generally do not need full access to first aid records. A report containing a summary of the records is generally sufficient for joint committee purposes. Prime contractors should also be provided with summary information, where sufficient for the required purpose.

First aid records are owned by the employer of the injured worker. In a multiple-employer worksite, records may be maintained by the employer providing the first aid services, however records must be provided to the injured worker's employer once the employer's work on the project is complete. First aid records must be retained by the injured worker's employer for at least three years.

If records are kept and stored electronically, they should be stored within Canada.

G3.20 Multiple employer workplaces

Issued March 30, 2004; Editorial Revision February 1, 2008; Editorial Revision November 1, 2024

Regulatory excerpt
Section 3.20 of the OHS Regulation ("Regulation") states:

If workers of 2 or more employers are working at a workplace at the same time, the prime contractor must

(a) conduct an assessment of the circumstances of the workplace under section 3.16(2) in relation to all the workers in the workplace, and

(b) do everything that is reasonably practicable to establish and maintain the first aid equipment, supplies, facilities, first aid attendants and services required under section 3.16.

Purpose of guideline
The purpose of this guideline is to discuss the role of the prime contractor in providing first aid services. It also considers situations where a group of employers with adjacent workplaces provide a common first aid service.

Role of the prime contractor
On multiple-employer workplaces, the prime contractor will normally set up a central first aid service for the whole workplace or arrange for a subcontractor to do this. The prime contractor is the person defined under the Workers Compensation Act ("Act") as the owner of the workplace unless the owner enters into a written agreement with another party to assume the responsibilities of the prime contractor.

Where first aid service is provided by agreement with another person or persons, the following guidance applies:

  • The first aid services provided must be appropriate for the hazard rating, workplace class, and number of workers for each of the employers who may utilize the service (refer to OHS Guideline G3.16)
  • The service provided should be adequate, taking into account the anticipated needs of all employers using the service. The calculation for determining the service level is based on the total number of workers across all workplaces per shift. Additionally, it is important to factor in any usage of the service by members of the public who may be visiting these workplaces (refer to OHS Guideline G3.16 – Barriers to first aid).
  • Employers must be informed of any changes or temporary deficiencies in first aid services that may impact an employer's compliance with first aid requirements.
  • When deciding on the appropriate location for first aid services, prioritize the swift provision of first aid. Additionally, assess whether certain workplaces pose higher risks, leading to a potentially increased demand for the service.
  • The level and location of the service must consider any barriers to access that may occur during peak work periods.
  • Each employer participating in the service must separately comply with the obligation in section 3.19(1) of the Regulation to maintain records of all injuries and exposures to contaminants at their own workplace. The service may also keep central records.
  • The service and each employer must restrict access to any first aid records to the persons authorized by section 3.19. Any person who has access to the records under section 3.19 must keep them confidential except as required for the legitimate purpose of their access.

Despite any arrangement made by a prime contractor, the employer retains full legal responsibility for ensuring appropriate first aid services are available to the employers' workers as required under section 3.16 of the Regulation. If the level of first aid service does not meet this requirement, WorkSafeBC will hold the employer responsible, not the person agreeing to supply the service.

G3.21(1) Suspension and cancellation of first aid certificates

Issued August 31, 2007; Editorial Revision September 6, 2018; Editorial Revision April 6, 2020; Editorial Revision November 1, 2024

Regulatory excerpt
Section 3.21(1) of the OHS Regulation ("Regulation") states, in part:

(1) The first aid attendant must

(a) promptly provide injured workers with a level of care within the scope of the attendant's training and this Part,

(b) objectively record observed or reported signs and symptoms of injuries and exposures to contaminants covered by this Regulation

Section 96 of the Workers Compensation Act ("Act") states:

(1) If the Board has reasonable grounds for believing that a person who holds a certificate issued under the OHS provisions or the regulations has breached a term or condition of the certificate or has otherwise contravened an OHS provision or a provision of the regulations, the Board may, by order,

(a) cancel or suspend the certificate, or

(b) place a condition on the use of that certificate that the Board considers necessary in the circumstances.

(2) An order under this section suspending a certificate must specify the length of time that the suspension is in effect or the condition that must be met before the suspension is no longer in effect.

Purpose of guideline
This guideline sets out the circumstances in which WorkSafeBC will consider suspending or cancelling a first aid certificate, and discusses the process by which first aid certificates are suspended or cancelled.

Background
Occupational first aid certificates are issued to first aid attendants by first aid agencies on behalf of WorkSafeBC. These agencies enter into an agreement with WorkSafeBC that permits them to issue first aid certificates to individuals.

WorkSafeBC has the authority to suspend or cancel these first aid certificates under section 96 of the Act.

Where a WorkSafeBC certification or prevention officer learns of circumstances that may indicate a lack of competence or misconduct on the part of a first aid attendant, the officer may consider suspending the first aid attendant's certificate. The Manager of Certification Services may then consider further action, which could involve cancellation of the certificate.

When may a first aid certificate be suspended or cancelled?
Under section 96 of the Act, WorkSafeBC may cancel or suspend a first aid certificate where it has "reasonable grounds for believing" that the holder has

  • Breached a term or condition of the certificate
  • Contravened an OHS provision of the Act or the Regulation

Section 3.21 of the Regulation sets out the requirements for the first aid attendant. The failure of a first aid attendant to meet these obligations would be a contravention of the Regulation for the purposes of section 96 and may provide grounds for the suspension or cancellation of the certificate. Such circumstances would include failing to

  • Promptly provide injured workers with a level of care within the scope of the first aid attendant's training and in accordance with sections 3.14 through 3.21 of the Regulation
  • Objectively record observed or reported signs and symptoms of injuries and exposures to contaminants
  • Refer for medical treatment workers with injuries considered by the first aid attendant as being serious or beyond the scope of the first aid attendant's training
  • Be physically and mentally capable of safely and effectively performing the required duties

Policy item P2-96-1 sets out an additional list of inappropriate conduct for first aid attendants, which may be considered to be failing to provide workers with an appropriate level of care under section 3.21, including the following:

  • Smoking while assessing or treating an injured worker and/or while handling oxygen therapy equipment, or permitting others to do so
  • Failing to use the assessment and injury treatment techniques outlined in first aid training courses unless conditions precluded them
  • Conduct that poses an unreasonable threat to the safety and well-being of other workers or the public
  • Removing themselves from being able to see or hear any summons for first aid at a workplace
  • Abandoning an injured worker after beginning assessment or treatment
  • Refusing to treat an injured worker when acting as a designated first aid attendant
  • Treating or transporting an injured worker while impaired or under the influence of drugs or alcohol

Failing to provide competent care, failing to ensure first aid records are kept, and using intoxicants while on duty are common grounds for suspending and/or cancelling of certificates.

Process for suspending or cancelling a first aid certificate
There are two stages to suspending and/or cancelling of an occupational first aid certificate. The first stage, a temporary suspension, involves a WorkSafeBC officer seizing the certificate from the first aid attendant and forwarding it to the Manager of Certification Services. The second stage involves the Manager of Certification Services reviewing the circumstances leading to the suspension and making a determination on what further action should be taken. The Manager of Certification Services may cancel the certificate, return it to the first aid attendant, or place conditions based on the review.

Stage 1: Officer's interim suspension
Before a first aid certificate may be suspended or cancelled, WorkSafeBC must have "reasonable grounds for believing" that a contravention of the Act or Regulation or a breach of the terms of the first aid attendant's certificate has occurred. While a finding of "reasonable grounds" does not require absolute proof that circumstances amounting to non-compliance have occurred, it does require that the WorkSafeBC officer undertake an investigation of the circumstances in question to ensure the suspension or cancellation is reasonable.

The officer's investigation should include the following:

  1. Review the employer's incident investigation document
  2. Review the worksite written procedures to ensure there is clear direction for attendant response
  3. Inspect attendant training and orientation records
  4. Provide the attendant an opportunity to offer his/her account of the circumstances
  5. Interview all persons who may have relevant information before making the decision to suspend the certificate

Once the investigation is complete, and the officer thinks there are reasonable grounds for concluding that the first aid attendant has failed to comply with the Act, Regulation, or the terms of the certificate, the officer will conduct the following:

  1. Issue an Order to Worker suspending the first aid certificate

    This order must specify the length of time that the suspension is in effect (as required by section 96(2) of the Act). The duration of the suspension may be up to seven days pending review by the Manager of Certification Services.

    Note: The officer may also consider issuing orders to the employer or other workplace parties in connection with the circumstances, as appropriate.

  2. Notify the employer of the suspension of the certificate.

  3. Forward evidence supporting the suspension, any evidence offered by the attendant in his/her defense, and the outcome of the employer's investigation to Certification Servicess

Stage 2: Cancellation or other action
Once the officer's evidence is forwarded to Certification Services, the manager of Certification Services will undertake a review of the circumstances and make a final determination with respect to the first aid certificate. This may include issuing a warning, placing a condition on the certificate, further suspension, or cancellation of the certificate.

The type of action the Manager of Certification Services takes will depend on the circumstances of each case. Factors that will be considered include the following:

  • The risk of harm to workers caused by the breach, the potential severity of that harm, and the number of workers put at risk
  • The potential for future risk to workers should the attendant be allowed to continue to provide services
  • Whether the breach was caused by carelessness, recklessness, willful blindness, or intentional
  • The need to maintain public or stakeholder confidence in first aid services in general

Once the Manager of Certification Services has made a determination, a letter is forwarded to the first aid attendant notifying him or her of the Manager's decision and specifying the conditions under which reinstatement may occur. The letter also advises of the right to appeal. A "Request for Review" form is included with the letter.

The employer is notified if the first aid attendant's certificate is cancelled. The training agency that issued the certificate is also notified of the cancellation.

Suspending or revoking acceptance of alternative licences
Stage 1: Officer's interim suspension
If a WorkSafeBC officer has reasonable grounds for concluding that a medical licence holder acting as a first aid attendant has failed to comply with the Act, Regulation, or the terms of recognition outlined in the guideline, the officer will conduct the following actions:

  1. Issue an Order to Worker to the first aid attendant under section 22(1) of the Act
    The order must specify that the attendants may not act as a first aid attendant for seven days pending review by the manager of Certification Services.
  2. Issue an inspection report to the employer notifying them of the suspension and issuing other related orders to the employer or other workplace parties in connection with the circumstances, as appropriate.
  3. Forward evidence supporting the suspension, any evidence offered by the attendant in their defense, and the outcome of the employer's investigation to Certification Services

Stage 2: Cancellation or other action
Once the officer's evidence is forwarded to Certification Services, the manager of Certification Services will review of the circumstances and, if warranted, refer the matter to the appropriate licensing board for investigation and appropriate corrective actions. If this action is taken, the Order to Worker should be extended until such time as the licensing board completes their investigation of the matter. WorkSafeBC may revoke the acceptance of an individual medical licence holder as a first aid attendant, however only the applicable licensing board may impose conditions on the terms of the individual's medical licence.

Review and appeal
Section 268(1)(a) of the Act provides that a person may request a review officer to review "a Board order respecting an occupational health or safety matter under the OHS provisions, a refusal to make such an order, or a variation or cancellation of such an order."

G3.21(2) Attendant fit for duty

Issued September 6, 2018; Editorial Revision November 1, 2024

Regulatory excerpt
Section 3.21(2) of the OHS Regulation ("Regulation") states:

(2) A first aid attendant must be physically and mentally capable of safely and effectively performing the required duties, and the Board may at any time require the first aid attendant to provide a medical certificate.

Purpose of guideline
This guideline is to outline the fitness requirements for candidates and for occupational first aid attendants.

Attendant fit for duty
A first aid attendant must be physically and mentally capable of safely and effectively performing the required duties. If a first aid attendant is temporarily incapable of performing their duties to injury, illness, or other factors, the employer must reassign the role.

Medical certificate
To determine that a first aid attendant is physically and mentally capable of safely and effectively performing the required duties, a certification of medical fitness may be required by WorkSafeBC for attendants of any certification level. If required, a medical certificate of the first aid attendant's or candidate's fitness must be submitted from a physician on a form acceptable to WorkSafeBC. Payment for the medical examination is the responsibility of the first aid attendant or candidate, unless an alternative agreement exists between a worker or workers and an employer to the effect that the employer will be responsible for payment either at no cost or some cost to the worker.

G3.21(3) First aid attendant responsibilities – Options for discharging responsibilities for care

Issued consequential to November 1, 2024 Regulatory Amendment

Regulatory excerpt
Section 3.21(3) of the OHS Regulation ("Regulation") states:

(3) The first aid attendant is responsible, and has full authority, for the provision of first aid to an injured worker until responsibility for treatment is accepted

(a) at a place of medical treatment,

(b) by ambulance personnel, or

(c) by a person with higher or equivalent first aid certification.

Purpose of guideline
This guideline provides clarity around the options first aid attendants have for discharging their responsibility under this section, particularly at workplaces where there may be multiple first aid attendants with differing levels of first aid certification.

Options for discharging responsibility for care
If a worker is seriously injured (meets criteria for rapid transport provided as part of first aid training) or non-ambulatory, the first aid attendant with the highest level of training should provide care during transport, unless responsibility for care is transferred to a person with an equivalent or higher level of certification, a BC Emergency Health Services (BCEHS) paramedic, or a place of medical treatment.

For less serious injuries, once first aid has been rendered and the injured worker is determined to be stable, ambulatory, and not in need of additional first aid, the first aid attendant has the following options for discharging their responsibility for treatment:

  • Refer worker to medical treatment – If the first aid attendant, in consultation with the injured worker, determines that care during transport is not required, then a worker may be transported to medical treatment by a supervisor or other worker (including a first aid attendant with less training).(Note: Workers have the right to refuse medical treatment – refer to OHS Guideline G3.17.)
  • Advise the worker they may return to work – If the first aid attendant determines that the worker's injury does not require additional medical attention beyond first aid, the attendant may discharge the worker back to work. Workers always have the option to seek medical treatment beyond the level of first aid for all injuries.

Guidelines - Part 3 - Young or New Workers

G3.23 Young or new worker orientation and training

Issued July 26, 2007; Revised July 9, 2009; Editorial Revision consequential to August 4, 2015 Regulatory Amendment; Editorial Revision April 6, 2020

Regulatory excerpt
Section 3.23 (Young or new worker orientation and training) of the OHS Regulation ("Regulation") states:

3.23 Young or new worker orientation and training

(1) An employer must ensure that before a young or new worker begins work in a workplace, the young or new worker is given health and safety orientation and training specific to that young or new worker's workplace.

(2) The following topics must be included in the young or new worker's orientation and training:

(a) the name and contact information for the young or new worker's supervisor;

(b) the employer's and young or new worker's rights and responsibilities under the Workers Compensation Act and this Regulation including the reporting of unsafe conditions and the right to refuse to perform unsafe work;

(c) workplace health and safety rules;

(d) hazards to which the young or new worker may be exposed, including risks from robbery, assault or confrontation;

(e) working alone or in isolation;

(f) violence in the workplace;

(g) personal protective equipment;

(h) location of first aid facilities and means of summoning first aid and reporting illnesses and injuries;

(i) emergency procedures;

(j) instruction and demonstration of the young or new worker's work task or work process;

(k) the employer's health and safety program, if required under section 3.1 of this Regulation;

(l) WHMIS information requirements set out in Part 5, as applicable to the young or new worker's workplace;

(m) contact information for the occupational health and safetycommittee or the worker health and safety representative, as applicable to the workplace.

Purpose of guideline
This guideline is to assist employers and workers in implementing the requirements of section 3.23. It provides information on

  • The objectives of the orientation and training requirements listed in section 3.23
  • Possible means of delivery of these requirements
  • Where to get further information to assist with the orientation

The guideline also provides an overview of age-related requirements regarding children in the workplace under the BC Employment Standards Act, for information only, should this issue arise at a workplace.

Objectives of the orientation topics
Under section 3.23 employers will be required to provide young and new workers with orientation and training about safe work procedures and how to recognize hazards on the job. It lists a number of topics that must be addressed.

In many workplaces some of the requirements in section 3.23 will already be in place as part of the general safety measures in the workplace. To conduct proper orientation, the topics must be provided to young and new workers.

There may be topics beyond those listed in section 3.23 that an employer would wish to include in the orientation. The Regulation sets a minimum standard, which employers may exceed. In some cases, one or more of the topics may not be applicable in a given workplace and would not need to be included.

In the discussion below any reference to "worker" means "young or new worker."

(a) Name and contact information for the worker's supervisor
The worker must know the identity of the individual(s) responsible for providing work direction to him/her, and how to contact him/her if they are not immediately available. This can be particularly helpful to ensure any ongoing questions in the early period of time on the job are addressed.

(b) The employer's and worker's rights and responsibilities
The worker must be informed about his/her rights and responsibilities and those of the employer under the Workers Compensation Act ("Act") and the Regulation. For example, the worker has the right to be informed about workplace hazards (including WHMIS), the duty to report hazards, the duty to refuse unsafe work, and the right to participate in workplace health and safety activities. The worker should also be advised of the protection from prohibited action provisions in the Act, and provisions related to first aid and reporting any injuries and diseases.

(c) Workplace health and safety rules
The worker must be trained in the workplace health and safety rules applicable to the workplace and the tasks the worker will perform. The rules are expected to address any hazards that the worker may encounter, including various types of controls, such as work procedures, use of personal protective equipment, and the safe means of operating equipment.

(d) Hazards to which the worker may be exposed
The worker must be informed about the hazards he/she could encounter while performing assigned work tasks. Depending on the work setting, these hazards may be physical in nature and involve a risk of injury, or may pose a risk of disease (e.g., when handling a hazardous substance). If a worker is in a location that involves contact with the public, the employer must advise of any risks that may arise, including, as applicable, abusive behaviour, robbery, assault, or other possible confrontation.

(e) Working alone or in isolation
If the worker is assigned to work alone or in isolation, the worker must be trained in the policies and procedures to be followed. Under the requirements of the Regulation the employer must set up a system for checking on the well being of the worker. When establishing the system, the employer must consult with the worker on the time intervals to be used. In some cases working alone is linked to a potential for violence in the workplace.

(f) Violence in the workplace
The worker must be provided with orientation and training on the policies and procedures to be followed in the event of violence in the workplace. The worker should be advised of the meaning of the term "violence," which includes any threatening statement or behaviour, and the circumstances in the workplace where a risk of violence may be present. The worker should be trained in the procedures to follow to eliminate or minimize any risk in such situations, for example, when handling money, and opening or closing the business. He/she should also be trained in the steps to take to eliminate or minimize the risk of injury to the worker in the event of an incident.

In part, this topic is already covered under topics (c), (d), and (e). However, instruction in this topic will ensure that the worker is given an understanding of the overall measures in the workplace for protection from violence.

(g) Personal protective equipment (PPE)
The worker must be provided with appropriate orientation and training in the use and care of any personal protective equipment or clothing that the worker is required to use to safely perform his/her work. This is also a requirement under Part 8 of the Regulation, and will help the worker meet his or her obligations to use PPE properly.

(h) Location of first aid facilities, the means of summoning first aid, and reporting illnesses and injuries
The worker must be advised of the location of first aid facilities, the identity of the first aid attendant(s), and how to summon an attendant. This topic also covers the employer's obligation to inform the worker of the procedures to follow to report an illness or injury to WorkSafeBC.

(i) Emergency procedures
The worker must be advised of potential emergency situations that could occur in his/her work location, and trained in the procedures to follow. This topic is a companion to topic (h) on first aid, and addresses other aspects of emergency response, such as evacuation in the event of fire, or if hazardous substances are handled, how to contain a spill of the substance.

(j) Instruction and demonstration of the worker's work task or work process
The worker must be provided with both instruction and demonstration - not simply a verbal description - of work tasks that the worker will be required to perform when he/she begins work. Further training may be required as new tasks are assigned.

The demonstration should address the aspects of the work that will involve safety risks if not performed correctly. For example, if the worker will be operating a piece of mechanical equipment, the employer will need to ensure that all safety points are demonstrated, including the use of guarding and other safety devices, means of equipment startup, and how to follow safe operating procedures.

(k) The employer's occupational health and safety (OHS) program
Under this topic the employer is expected to provide an orientation to the OHS program in the workplace. If a program is required under section 3.1 of the Regulation the orientation would describe the program elements, which are outlined in section 3.3 of the Regulation, and how they are implemented. If, for a small workplace, the program is less formal, then the orientation would be on the elements of the program outlined in section 3.2.

(l) WHMIS information requirements, as applicable to the worker's workplace
This topic is intended to ensure the worker is provided with an orientation on the Workplace Hazardous Materials Information System (WHMIS), and its application to hazardous products in the workplace. The orientation should explain the WHMIS hazard classes, and the use of WHMIS labels and Safety Data Sheets (SDS). In addition, there are four WHMIS objectives for training a worker in how to work safely with hazardous products. Workers need to know the hazards of the products, how they can protect themselves, what to do in case of an emergency or spill, and where to get more information on the products. The first three of these will already be addressed under other topics such as (c), (d), (h), and (i). To address the fourth, typically workers will need to be informed of where SDSs are located or how they can be accessed if available electronically.

If there are hazardous products in the workplace not covered by WHMIS, the orientation under topics such as (c), (d), (h), and (i) should be given to address safety with those products.

(m) Contact information for the joint occupational health and safety (OHS) committee, or worker health and safety representative
If applicable, the employer must inform the worker on how to contact the joint OHS committee, or the worker health and safety representative.

Delivering the orientation
The employer must determine how to deliver the orientation and training to the worker. However, there are a number of options to consider.

  • Address topics according to applicability: As previously noted, some topics listed in section 3.23 may not be applicable in a given workplace. The employer can adjust the orientation accordingly.
  • Organize topics into groups: Section 3.23 requires that applicable topics be covered in the orientation or training, but not necessarily as separate items. The employer can organize the orientation or training in any manner, as long as the content intended by the topics is addressed. For example, three of the topics involve contact information, and could be presented as a unit. Two of the topics (first aid and emergency procedures) involve a common theme of emergency response. The topics on working alone and violence often cover aspects of the same issue, and could be presented together. Other combinations are also possible.
  • Use generic instruction and orientation coupled with site-specific information: Information on some of the topics listed in section 3.23 may be applicable from one workplace to another while site-specific instructions will only apply at the worksite in question. Generic instruction and orientations can serve as a good basis on which an employer can add employer or site-specific information. Generic instruction and orientation, coupled with site-specific information can be particularly useful where a worker is performing the same work under different circumstances. Examples include circumstances where
    • Employers have a number of workplaces
    • The industry has highly mobile workers, such as in construction
    • Workers are performing casual or temporary work, such as substitute teachers

In determining the right combination of generic and site-specific topics that will meet the requirements of section 3.23, the circumstances of each scenario need to be considered. By way of example, generic topics for workers under the above noted circumstances could include

  • Employer and worker rights and responsibilities
  • Employer's occupational health and safety program
  • Generic aspects of WHMIS
  • Personal protection equipment

Topics that will be specific to a site include

  • Workplace health and safety rules
  • Name and contact of supervisor
  • Location of first aid facilities
  • Emergency procedures

Generic instruction and orientation could be provided at a corporate or district level. In some cases workers could carry documentation as proof that they have received generic orientation for their respective occupation or trade. Generic orientation and training that includes an expiry date will help ensure that workers receive up-to-date information.

Where to get further information
Some examples of the various sources of information on orientation and training are

  • The Canadian Centre for Occupational Health and Safety (CCOHS) maintains a web site on which they provide information on various topics, including a number of those listed in section 3.23. Examples include: rights and responsibilities, working alone, WHMIS, and violence in the workplace. CCOHS also maintains a Youth portal on the site, with topics specific to young workers. The home page for CCOHS is found at http://www.ccohs.ca/.
  • WorkSafeBC maintains a Young Worker portal on its web site. The portal provides a range of materials and helpful links, including a checklist for training and orientation, a program on rights and responsibilities, and information on typical accidents young workers have experienced.
  • Any health and safety association in an industry may also have information available.

Children in the workplace
In British Columbia, the Employment Standards Act ("ESA") sets out age requirements for the employment of children. Specifically, the ESA requires that an employer may not hire a child under the age of 15 without the written consent of the child's parent or legal guardian. An employer may not employ a child under the age of 12 without the permission of the Director of Employment Standards, which is granted through a permit. The Employment Standards Regulation further sets out working conditions for children, including the requirement that a child may only work under the direct supervision of a person who is 19 years of age or older. The Employment Standards Regulation sets out separate conditions for children working in the entertainment industry, and excludes certain types of work, such as babysitting, from the above requirements.

A WorkSafeBC prevention officer, or any other person, who encounters a potential violation of the ESA or the Employment Standards Regulation should refer the matter to the Employment Standards Branch. Contact information for the regional Branch locations can be found at: http://www.labour.gov.bc.ca/esb/contact/welcome.htm

Individuals seeking additional information may want to view the following fact sheets. These fact sheets have been developed by the Employment Standards Branch to outline conditions for the employment of children, the first aimed at parents and the second aimed at employers and the general public.

Guidelines - Part 3 - Joint Health and Safety Committees

G3.26 Evaluation of joint committees

Issued consequential to April 3, 2017 Regulatory Amendment; Editorial Revision April 6, 2020

Regulatory excerpt
Sections 3.26(2) and (3) of the OHS Regulation ("Regulation") state:

(2) An employer must ensure that, with respect to each of the employer's joint committees, a written evaluation is conducted annually by

(a) the co-chairs of the joint committee or, with respect to each co-chair, the member or members of the joint committee designated by the co-chair, or

(b) the employer or a person retained by the employer.

(3) The evaluation must contain, but is not limited to, the following information:

(a) whether or not, throughout the period of time that is the subject of the evaluation,

(i) the joint committee met the membership requirements under section 33(a) to (d) of the Workers Compensation Act,

(ii) worker representatives on the joint committee were selected in accordance with section 34 of the Workers Compensation Act,

(iii) employer representatives on the joint committee were selected in accordance with section 35 of the Workers Compensation Act,

(iv) the joint committee fulfilled each of its duties and functions under section 36 of the Workers Compensation Act,

(v) the joint committee met regularly as required under section 37(2) of the Workers Compensation Act,

(vi) the employer met the requirements under section 39 of the Workers Compensation Act in respect of the written recommendations sent to the employer by the joint committee with a written request for a response from the employer, if any,

(vii) each member of the joint committee received the time off from work the member was entitled to receive under section 40 of the Workers Compensation Act,

(viii) each member of the joint committee attended the occupational health and safety training courses the member was entitled to attend under section 41 of the Workers Compensation Act,

(ix) the employer provided to the joint committee the equipment, premises, clerical personnel and information the employer was required to provide under section 42 of the Workers Compensation Act,

(x) the joint committee prepared reports of its meetings and provided copies to the employer as required under section 43(1) of the Workers Compensation Act,

(xi) the employer met the requirements of posting and keeping posted committee information as set out in section 44 of the Workers Compensation Act, and

(xii) each member of the joint committee received the instruction and training the employer was required to ensure was provided to the member under section 3.27 of this regulation;

(b) an assessment of the effectiveness of the joint committee's rules of procedure as established under section 37(1) of the Workers Compensation Act;

(c) an assessment of the overall effectiveness of the joint committee.

Section 36 of the Workers Compensation Act ("Act") states:

A joint committee has the following duties and functions in relation to its workplace:

(a) to identify situations that may be unhealthy or unsafe for workers and advise on effective systems for responding to those situations;

(b) to consider and expeditiously deal with complaints relating to the health and safety of workers;

(c) to consult with workers and the employer on issues related to occupational health and safety and occupational environment;

(d) to make recommendations to the employer and the workers for the improvement of the occupational health and safety and occupational environment of workers;

(e) to make recommendations to the employer on educational programs promoting the health and safety of workers and compliance with the OHS provisions and the regulations and to monitor their effectiveness;

(f) to advise the employer on programs and policies required under the regulations for the workplace and to monitor their effectiveness;

(g) to advise the employer on proposed changes to the workplace, including significant proposed changes to equipment and machinery, or the work processes that may affect the health or safety of workers;

(h) to ensure that accident investigations and regular inspections are carried out as required by the OHS provisions and the regulations;

(i) to participate in inspections, investigations and inquiries as provided in the OHS provisions and the regulations;

(j) to carry out any other duties and functions prescribed by regulation.

Purpose of guideline
The purpose of this guideline is to provide direction in choosing an evaluation tool to meet the requirement for a written evaluation of the effectiveness of a joint committee.

Background
The joint committee is a key element of the internal responsibility system. Its purpose is to act as a forum for the employer and workers to work together to improve health and safety in the workplace. A well functioning committee permits health and safety issues to be brought forward and acted upon quickly and effectively, and will contribute significantly to health and safety in the workplace.

Section 3.26 requires a written evaluation to be conducted annually to determine the effectiveness of the joint committee. The intent of the evaluation is to determine whether the joint committee is generally in compliance with the Act and Regulation, and to assess whether the joint committee has been effective in fulfilling its role so that improvements can be considered and implemented.

Written evaluation
The obligation is on the employer to ensure a written evaluation is carried out. In accordance with section 3.26(2), the evaluation itself may be undertaken by the co-chairs of the committee or by a person retained by the employer.

The minimum topics that the evaluation must include are set out in section 3.26(3) of the Regulation. Section 3.26 requires the evaluation to review a number of procedural elements, such as whether membership requirements were met, reports were prepared and posted, etc. Section 3.26 also requires that the evaluation include an assessment of the overall effectiveness of the joint committee. The purpose of the evaluation is to allow a joint committee, after a year of operation, to examine its effectiveness and implement improvements in following years.

In looking at overall effectiveness, those undertaking the review should be particularly mindful of the duties and functions of the joint committee contained in section 36 of the Act, as required by section 3.26(3)(a)(iv) of the Regulation. The evaluation should consider how well the committee has functioned to fulfill each of those duties and functions and should identify specific areas where improvements can be made and how those improvements can be implemented.

Evaluation tool
In order to assist those persons conducting the evaluation, WorkSafeBC has developed an evaluation tool that includes all of the required elements of the evaluation. It can be found online at:
https://www.worksafebc.com/en/health-safety/create-manage/joint-health-safety-committees.

Use of this specific tool is not mandatory; other tools can be used as long as they meet or exceed all the requirements for an evaluation as specified in section 3.26(3) of the Regulation. Employers may want to review Certificate of Recognition (COR) audit tools for joint committees, or create a customized tool for their committee capturing all the required elements.

G3.27 Minimum training requirements for new joint committee members or worker health and safety representatives

Issued consequential to April 3, 2017 Regulatory Amendment; Editorial Revision April 6, 2020

Regulatory excerpt
Sections 3.27(2) to (5) of the OHS Regulation ("Regulation") state:

(2) The employer must ensure that each member of the employer's joint committees who was selected on or after April 3, 2017 to be a member receives, as soon as practicable but no more than 6 months after becoming a member, a total of at least 8 hours of instruction and training, as set out in subsection (4).

(3) The employer must ensure that the worker health and safety representative at each of the employer's workplaces who was selected on or after April 3, 2017 to be a representative receives, as soon as practicable but no more than 6 months after becoming a representative, a total of at least 4 hours of instruction and training, as set out in subsection (5).

(4) The instruction and training referred to in subsection (2) must include the following topics:

(a) the duties and functions of a joint committee under section 36 of the Workers Compensation Act;

(b) the rules of procedure of the joint committee as established under or set out in section 37 of the Workers Compensation Act;

(c) the requirements respecting investigations under sections 69 to 72 of the Workers Compensation Act;

(d) the requirements respecting inspections under sections 3.5, 3.7 and 3.8 of this regulation and how to make regular inspections under section 3.5 of this regulation

(e) the requirements respecting refusal of unsafe work under section 3.12 of this regulation;

(f) the requirements respecting the evaluation of joint committees under section 3.26 of this regulation.

(5) The instruction and training referred to in subsection (3) must include the topics described in subsection (4)(a), (c), (d) and (e).

Purpose of guideline
The purpose of this guideline is to clarify the time frame requirements for training of new joint committee members and to outline training options to meet the minimum training requirements.

Time frame for training
Training for new joint committee members and worker health and safety representatives must be provided as soon as practicable, but no more than six months after becoming a member. Section 1.1 of the Regulation defines "practicable" as something that is "reasonably capable of being done." Therefore the training must be done as soon as it is reasonably capable of being done. Six months is an outer time limit that should only be reached in limited circumstances.

Training options
Worker health and safety representatives
Worker health and safety representatives are required in every workplace with more than nine but fewer than 20 workers regularly employed.

New representatives require a minimum of four hours of training that encompasses the topics outlined in sections 3.27(4)(a), (c), (d), and (e) of the Regulation. WorkSafeBC has developed a four-hour online training program that is available to all workers at:
https://www.worksafebc.com/en/health-safety/education-training-certification/joint-health-safety-committee-member.

This training may be completed at the worker's convenience and pace; a record of successful completion will be available for printing and/or emailing.

Employers may choose other formats for training including using external providers who offer training that meets the requirements listed above or internal training designed to meet the requirements.

The instruction and training provided to worker representatives should include the following learning outcomes:

(a) Explain the purposes of the Act, Regulation, and OHS Guidelines

(b) Summarize the duties and functions of a worker representative

(c) Explain the role of the worker representative in accident investigations, regular inspections, and the work refusal process

(d) Summarize educational requirements for worker representatives (section 41 of the Act and section 3.27 of the Regulation)

(e) Explain worker protection in relation to prohibited action (section 47 of the Act)

(f) Identify when an employer is required to consult with the worker representative

Joint committee members
Joint committee members are required in every workplace with 20 or more workers regularly employed.

New committee members require a minimum of eight hours of training that encompasses all of the topics outlined in section 3.27(4) of the Regulation. WorkSafeBC has developed a course that can be delivered in a variety of formats, including blended learning (independent e-learning and in-class facilitated), traditional classroom, or facilitator-led webinar.

The materials for this course (facilitator guide, student guide, and tools) are available for downloading at:
https://www.worksafebc.com/en/health-safety/education-training-certification/joint-health-safety-committee-member.

Employers may choose other formats for training including using external providers who offer training that meets the requirements listed above or internal training designed to meet the requirements.

The requirements allow flexibility regarding delivery methods and do not require the training to occur in one session.

The instruction and training provided to the Joint Health and Safety Committee members should include the following learning outcomes:

(a) Explain the purposes of the Act, Regulation, and OHS Guidelines

(b) Summarize the duties and functions of the joint committee

(c) Explain the role of the joint committee in accident investigations, regular inspections, and the work refusal process

(d) Summarize educational requirements for joint committee members (section 41 of the Act and section 3.27 of the Regulation)

(e) Conduct an individual needs assessment for the purposes of selecting training in accordance with section 41

(f) Explain worker protection in relation to prohibited action (section 47 of the Act)

(g) Identify when an employer is required to consult with the joint committee

(h) Differentiate between the roles of the committee co-chairs and joint committee members

(i) Explain the purpose of a joint committee's Terms of Reference (or Rules of Procedure)

(j) Apply the policies and procedures outlined in the joint committee's Terms of Reference

(k) List the traits of an effective joint committee and explain the purpose of conducting an evaluation of the joint committee's effectiveness

Mandatory training
Section 3.27 requires employers to ensure training is provided for new members of a joint committee, or new worker health and safety representatives, selected on or after April 3, 2017.

Under employment standards legislation (administered by the Employment Standards Branch of B.C.), employers are required to pay for the training employees need in order to learn how to do their job at the employer's business, and the time spent in that training is considered work. Training on how to perform the role of a joint committee member or worker health and safety representative is considered training employees need to perform their job.

Educational leave entitlement
Under section 41 of the Act, each member of a joint committee and each worker health and safety representative is entitled to eight hours of annual educational leave for the purposes of attending occupational health and safety training courses. This educational leave is an entitlement, and in accordance with section 3.27(10), is in addition to the mandatory minimum training for new members of a joint committee and new worker health and safety representatives.

Guidelines - Part 3 - Participation in Investigations

G3.28 Participation in employer incident investigations

Issued consequential to April 3, 2017 Regulatory Amendment; Editorial Revision April 6, 2020

Regulatory excerpt
Section 3.28 of the OHS Regulation ("Regulation") states:

For the purposes of section 70(2) of the Workers Compensation Act, the following activities are prescribed:

(a) assisting the persons carrying out the investigation with gathering information relating to the investigation;

(b) assisting the persons carrying out the investigation with analyzing the information gathered during the investigation;

(c) assisting the persons carrying out the investigation with identifying any corrective actions necessary to prevent recurrence of similar incidents.

Section 70 of the Workers Compensation Act ("Act") states:

(1) An investigation required under this Division must be carried out by persons knowledgeable about the type of work involved and, if they are reasonably available, with the participation of the employer or a representative of the employer and a worker representative.

(2) For the purposes of subsection (1), the participation of the employer or a representative of the employer and a worker representative includes, but is not limited to, the following activities:

(a) viewing the scene of the incident with the persons carrying out the investigation;

(b) providing advice to the persons carrying out the investigation respecting the methods used to carry out the investigation, the scope of the investigation, or any other aspect of the investigation;

(c) other activities, as prescribed by the Board.

(3) The employer must make every reasonable effort to have available for interview by a person conducting the investigation, or by an officer, all witnesses to the incident and any other persons whose presence might be necessary for a proper investigation of the incident.

(4) The employer must record the names, addresses and telephone numbers of persons referred to in subsection (3).

Purpose of guideline
The purpose of this guideline is to clarify the requirement for participation in employer incident investigations.

Participation in employer incident investigations
Section 69 of the Act specifies which incidents must be investigated by an employer, and requires that both a preliminary investigation (section 71) and a full investigation (section 72) be conducted. Section 70 of the Act specifies that these investigations must be carried out by persons knowledgeable about the type of work involved. It also requires the participation of the employer or employer representative, and a worker representative, if they are reasonably available.

Pursuant to section 70(2) of the Act and section 3.28 of the Regulation, the participation of a worker representative includes, but is not limited to, the following:

  • Viewing the scene of the incident with the persons carrying out the investigation
  • Providing advice respecting the methods used to carry out the investigation, the scope of the investigation, or any other aspect of the investigation
  • Assisting the persons carrying out the investigation with:
    • Gathering information relating to the investigation
    • Analyzing the information gathered during the investigation
    • Identifying any corrective actions necessary to prevent recurrence of similar incidents

Ensuring participation
Employers are expected to ensure the participation of worker representatives in incident investigations as this plays an important part in maintaining healthy and safe workplaces. For more information on how this may be achieved, and concerns about inadequate participation, please refer to OHS Guideline G-P2-70-1 Participation by worker representatives in incident investigations.

Disclaimer: The Workers' Compensation Board of B.C. (WorkSafeBC) publishes the online versions of the Workers Compensation Act (Act) and the Occupational Health and Safety Regulation (Regulation) in accordance with its mandate under the Act to provide information and promote public awareness of occupational health and safety matters. The online Act and Regulation are not the official versions, which may be purchased from Crown Publications. WorkSafeBC endeavours to update the online Act and Regulation as soon as possible following any legislative amendments. However, WorkSafeBC does not warrant the accuracy or the completeness of the online Act or Regulation, and neither WorkSafeBC nor its board of directors, employees or agents shall be liable to any person for any loss or damage of any nature, whether arising out of negligence or otherwise, arising from the use of the online versions. Employers are legally obligated to make a copy of the Workers Compensation Act and the Occupational Health and Safety Regulation readily available for review by workers. The circumstances under which WorkSafeBC may consider an employer's providing access to electronic versions of the Act and Regulation to have satisfied this obligation are described in OHS guideline G-P2-21(2)(f).